产品分类/ Products
- ET7428 1Ω Dual SPDT Negative Signal Handing Analog Switch
- ET7222 High-Speed USB 2.0(480Mbps) Switch
- ET5228H 0.6Ω Dual SPDT Negative Signal Handing Analog Switch
- ET5223 0.5Ω Dual SPDT Analog Switch
- HTR6916 共阴极16x9阵列LED 驱动器
- HTR7198(S), HTR7144(S) 带自动呼吸功能的18x
- PL62010 集成升降压控制器及双向PD3.0等多种快
- RY6050-ADJ Series 500mA Adjustable High-Speed Low Power LDO
- RY6050 Series 500mA High PSRR, Low Noise, Low Power LDO
- RY6313 40V 150mA Low Power LDO
- RY6031 300mA High PSRR, Low Noise, Low Power LDO
- RY8337C 36V 3A 500KHz Synchronous Step-Down Regulator
- RY8337B 30V 3A 500KHz Synchronous Step-Down Regulator
- RY8337 38V 3.3A 500KHz Synchronous Step-Down Regulator
DC-DC降压
产品名称:HTN7743 4V~42V输入,3.5A同步降压变换器
型号: HTN7743 SCT2430 TPS54560 , SGM61450
产片介绍:HTN7743是3 5A降压转换器,具有从4V到42V的宽输入电压,集成了90mΩ高侧MOSFET和60mΩ低端MOSFET。HTN7743米用峰值电流模式控制,支持跳周期调制(PSM)有助于转换器在轻负载下实现高效率。HTN7743具有100kHz至2MHz的可编程开关频率,外部电阻可调。
产片介绍:HTN7743是3 5A降压转换器,具有从4V到42V的宽输入电压,集成了90mΩ高侧MOSFET和60mΩ低端MOSFET。HTN7743米用峰值电流模式控制,支持跳周期调制(PSM)有助于转换器在轻负载下实现高效率。HTN7743具有100kHz至2MHz的可编程开关频率,外部电阻可调。
┄┄┄详细介绍┄┄┄
■ 概述
HTN7743是3.5A降压转换器,具有从4V到42V的宽输入电压,集成了90mΩ高侧MOSFET和60mΩ低端MOSFET。HTN7743采用峰值电流模式控制,支持跳周期调制(PSM),有助于 转换器在轻负载下实现高效率 。
HTN7743具有100kHz至2MHz的可编程开关频率,外部电阻可调。HTN7743允许从高输入 电压到低输出电压的功率转换,开关MOS的最小导通时间为120ns。该设备提供2.5mS的固定软启动,以防止启动过程中的涌入电流。
HTN7743具有外部环路补偿功能,可灵活优化环路稳定性或环路响应。HTN7743提供逐电流限制、热关断保护、输出过压保护、输出过载保护和输入电压欠压保护。该设备采用 ESOP8封装。
■ 特点
・3.5A降压,内置90mΩ+60mΩ功率管
・输入电压范围:4V~42V
・脉冲跳跃模式使得轻载下高效率
・125uA静态电流
・最高2MHz可编程开关频率
・峰值电流控制架构
・欠压保护、过流保护和过热关断保护
・无铅封装,ESOP8
■ 应用
・12V,24V工业和电信电源轨系统


・汽车系统
・分布式电源系统
・高压电源转换
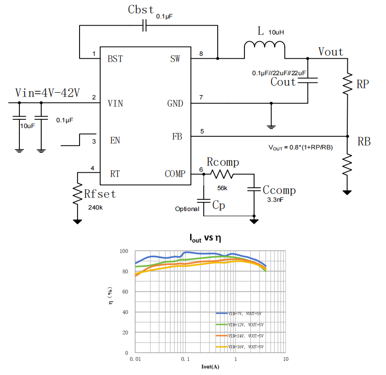
■ 典型应用图


上一篇:NS2312 6V 输入、2A 输出同步降压变换器
下一篇:HTN7862, HTN7662 4V~65V输入,支持100%占空比模式,3A异步降压变换