产品分类/ Products
- ET7428 1Ω Dual SPDT Negative Signal Handing Analog Switch
- ET7222 High-Speed USB 2.0(480Mbps) Switch
- ET5228H 0.6Ω Dual SPDT Negative Signal Handing Analog Switch
- ET5223 0.5Ω Dual SPDT Analog Switch
- HTR6916 共阴极16x9阵列LED 驱动器
- HTR7198(S), HTR7144(S) 带自动呼吸功能的18x
- PL62010 集成升降压控制器及双向PD3.0等多种快
- RY6050-ADJ Series 500mA Adjustable High-Speed Low Power LDO
- RY6050 Series 500mA High PSRR, Low Noise, Low Power LDO
- RY6313 40V 150mA Low Power LDO
- RY6031 300mA High PSRR, Low Noise, Low Power LDO
- RY8337C 36V 3A 500KHz Synchronous Step-Down Regulator
- RY8337B 30V 3A 500KHz Synchronous Step-Down Regulator
- RY8337 38V 3.3A 500KHz Synchronous Step-Down Regulator
DC-DC降压
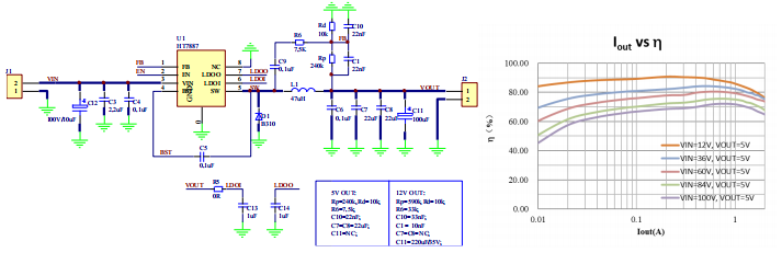
产品名称:HT7887带有3.3V, 150mA LDO输出的100V输入,3.5A开关限流降压芯片
型号: HT7887
产片介绍:HT7887是一款高压降压开关稳压器,可向负载提供高达2A的连续电流。它集成了高压的高端功率MOSFET,电流限制通常为3 5A。其极宽的5V至100V输入电压范围能适应各种降压应用,使其成为汽车、工业和照明应用的理想选择。迟滞电压模式控制的应用,使其具有良好的瞬态响应能力。
产片介绍:HT7887是一款高压降压开关稳压器,可向负载提供高达2A的连续电流。它集成了高压的高端功率MOSFET,电流限制通常为3 5A。其极宽的5V至100V输入电压范围能适应各种降压应用,使其成为汽车、工业和照明应用的理想选择。迟滞电压模式控制的应用,使其具有良好的瞬态响应能力。
┄┄┄详细介绍┄┄┄
■ 概述
HT7887是一款高压降压开关稳压器,可向负载提供高达2A的连续电流。它集成了高压的高端功率MOSFET,电流限制通常为3.5A。其极宽的5V至100V输入电压范围能适应各种降压应用,使其成为汽车、工业和照明应用的理想选择。迟滞电压模式控制的应用,使其具有良好的瞬态响应能力。HT7887集成了一个输出3.3V,150mA的LDO。开关频率可高达1MHz,从而允许小尺寸的外围器件。过热保护和短路保护(SCP)使芯片具有较好的可靠性和容错机制。200µA的静态电流允许HT7887用于电池供电的应用中。

该产品提供ESOP8封装。
■ 特点
・宽输入电压: 5V – 100V
・峰值开关电流限值典型3.5A
・内置3.3V, 150mA LDO
・滞后电压控制模式,无需补偿
・最高1MHz开关频率
・集成高端MOSFET的短路保护
・200μA静态电流
・过热关断保护
・ESOP8封装
■ 应用
・电动车控制电源
・太阳能系统
・汽车系统电源
・工业电源
・大功率LED驱动器
・GPS追踪器
■ 典型应用图

上一篇:RY81020 100V 2A Async Step-Down Converter
下一篇:NS6118 100V 输入 2A 输出异步降压稳压器