产品分类/ Products
- ET7428 1Ω Dual SPDT Negative Signal Handing Analog Switch
- ET7222 High-Speed USB 2.0(480Mbps) Switch
- ET5228H 0.6Ω Dual SPDT Negative Signal Handing Analog Switch
- ET5223 0.5Ω Dual SPDT Analog Switch
- HTR6916 共阴极16x9阵列LED 驱动器
- HTR7198(S), HTR7144(S) 带自动呼吸功能的18x
- PL62010 集成升降压控制器及双向PD3.0等多种快
- RY6050-ADJ Series 500mA Adjustable High-Speed Low Power LDO
- RY6050 Series 500mA High PSRR, Low Noise, Low Power LDO
- RY6313 40V 150mA Low Power LDO
- RY6031 300mA High PSRR, Low Noise, Low Power LDO
- RY8337C 36V 3A 500KHz Synchronous Step-Down Regulator
- RY8337B 30V 3A 500KHz Synchronous Step-Down Regulator
- RY8337 38V 3.3A 500KHz Synchronous Step-Down Regulator
DC-DC降压
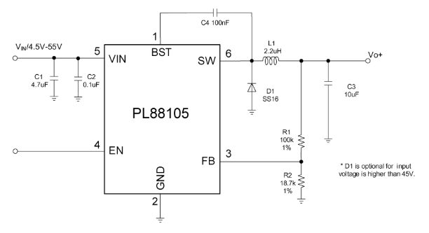
产品名称:PL88105 高压同步降压转换器
型号: PL88105
产片介绍:PL88105是一款单片55V,600mA降压开关调节器。它集成了一个80V 550mΩ高侧和一个80V 350mΩ低侧功率开关,以在4 5V至55V的宽工作输入电压范围内提供600mA的持续负载电流。峰值电流模式控制提供快速瞬态响应和逐周期电流限制。
产片介绍:PL88105是一款单片55V,600mA降压开关调节器。它集成了一个80V 550mΩ高侧和一个80V 350mΩ低侧功率开关,以在4 5V至55V的宽工作输入电压范围内提供600mA的持续负载电流。峰值电流模式控制提供快速瞬态响应和逐周期电流限制。
┄┄┄详细介绍┄┄┄
1、产品特征:
• 4.5V - 55V 宽范围输入电压范围
• 600mA持续电流输出能力
• 集成高侧80V, 550mΩ和低侧80V, 350mΩ功率场效应管开关
• 高达91%效率
• 内部软启动功能可限制通电时的瞬时电流
• 内部补偿以节省外部元器件的使用
• 支持输入欠压锁定功能
• 支持输入过压保护,以防止设备在大电压和大电流情况下工作
• 支持输出过压保护
• 支持输出短路保护
• 支持过温保护
• 在轻载模式下采用脉冲跳频功能以提高轻载效率
• 低等效串联电阻(ESR)的陶瓷输出电容器也能稳定
• 固定2100k开关频率
• 外部组件较少,内部防护强大
• SOT23-6L封装
2、应用原理图


3、产品描述
PL88105是一款单片55V,600mA降压开关调节器。它集成了一个80V 550mΩ高侧和一个80V 350mΩ低侧功率开关,以在4.5V至55V的宽工作输入电压范围内提供600mA的持续负载电流。峰值电流模式控制提供快速瞬态响应和逐周期电流限制
4、典型应用场景
• 功率计
• 分布式电力系统
• 电池充电器
• 线性稳压器的前置调节器
• 灯条控制器
上一篇:PL88104 高压同步降压转换器
下一篇:PL88106 高压同步降压转换器