产品分类/ Products
- ET7428 1Ω Dual SPDT Negative Signal Handing Analog Switch
- ET7222 High-Speed USB 2.0(480Mbps) Switch
- ET5228H 0.6Ω Dual SPDT Negative Signal Handing Analog Switch
- ET5223 0.5Ω Dual SPDT Analog Switch
- HTR6916 共阴极16x9阵列LED 驱动器
- HTR7198(S), HTR7144(S) 带自动呼吸功能的18x
- PL62010 集成升降压控制器及双向PD3.0等多种快
- RY6050-ADJ Series 500mA Adjustable High-Speed Low Power LDO
- RY6050 Series 500mA High PSRR, Low Noise, Low Power LDO
- RY6313 40V 150mA Low Power LDO
- RY6031 300mA High PSRR, Low Noise, Low Power LDO
- RY8337C 36V 3A 500KHz Synchronous Step-Down Regulator
- RY8337B 30V 3A 500KHz Synchronous Step-Down Regulator
- RY8337 38V 3.3A 500KHz Synchronous Step-Down Regulator
DC-DC降压
产品名称:PL880551 降压DC-DC稳压器
型号: PL880551
产片介绍:PL880551是一款60V、5A的同步降压稳压器,集成了高侧场效应管和低侧n沟道场效应管驱动器。该设备能承受高达68V的负载冲击脉冲。电流模式控制提供简单的外部补偿和灵活的元件选择。低纹波脉冲跳频模式可减少空载时的供电电流。欠压保护内部设定在4 8V。
产片介绍:PL880551是一款60V、5A的同步降压稳压器,集成了高侧场效应管和低侧n沟道场效应管驱动器。该设备能承受高达68V的负载冲击脉冲。电流模式控制提供简单的外部补偿和灵活的元件选择。低纹波脉冲跳频模式可减少空载时的供电电流。欠压保护内部设定在4 8V。
┄┄┄详细介绍┄┄┄
1、产品特征
• 4.8V - 60V宽范围工作输入电压
• 结温范围: –40°C to +150°C
• 固定3ms内部软启动计时器
• 支持峰值电流限制保护
• 支持热关机保护机制
• 0.8V 1%内部电压基准源
• 固定160KHz开关频率
• 80mΩ高侧场效应管
• 集成低侧N沟道场效应管
• 在轻负载情况下采用脉冲跳频模式实现高效率
• 轻载时低功耗,具有集成的自举充电场效应晶体管
• 68V输入过压保护
• 运行时的负载率高达 97%
• 采用ESOP8封装
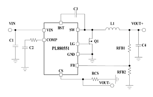
2、应用原理

3、产品描述
PL880551是一款60V、5A的同步降压稳压器,集成了高侧场效应管和低侧n沟道场效应管驱动器。该设备能承受高达68V的负载冲击脉冲。电流模式控制提供简单的外部补偿和灵活的元件选择。低纹波脉冲跳频模式可减少空载时的供电电流。欠压保护内部设定在4.8V。输出电压启动斜率由内部控制,以提供受控的启动并消除过冲。
PL880551具有可配置的线路掉电补偿和可配置的充电电流限制。CC/CV模式控制提供了在恒定电流充电和恒定电压充电阶段之间平滑过渡。
PL880551的其他特点包括超低静态电流和高轻负载效率、创新的峰值电流保护、集成的VCC偏置供电和引导二极管、精确的使能和输入欠压锁定,以及具有自动恢复的热关断保护。
4、典型应用场景
• 电器,电源设备和园艺工具
• 高容量电池组(电动自行车,电动滑板车)
• 电机驱动装置,无人机,通讯设备
• 工业自动化和电机控制
• 车辆配件: GPS(全球定位系统), 娱乐设备
• USB专用充电端口和电池充电器