产品分类/ Products
- ET7428 1Ω Dual SPDT Negative Signal Handing Analog Switch
- ET7222 High-Speed USB 2.0(480Mbps) Switch
- ET5228H 0.6Ω Dual SPDT Negative Signal Handing Analog Switch
- ET5223 0.5Ω Dual SPDT Analog Switch
- HTR6916 共阴极16x9阵列LED 驱动器
- HTR7198(S), HTR7144(S) 带自动呼吸功能的18x
- PL62010 集成升降压控制器及双向PD3.0等多种快
- RY6050-ADJ Series 500mA Adjustable High-Speed Low Power LDO
- RY6050 Series 500mA High PSRR, Low Noise, Low Power LDO
- RY6313 40V 150mA Low Power LDO
- RY6031 300mA High PSRR, Low Noise, Low Power LDO
- RY8337C 36V 3A 500KHz Synchronous Step-Down Regulator
- RY8337B 30V 3A 500KHz Synchronous Step-Down Regulator
- RY8337 38V 3.3A 500KHz Synchronous Step-Down Regulator
过压过流保护芯片
产品名称:ET9640 高电流过压保护器,具有可调的 过压保护和输入电压
型号: ET9640
产片介绍:ET9640 可在检测到错误的输入工作条件时,将系统从其输出引脚(OUT)断开。该系统具有高达 28V的正向过电压保护。内部过电压值(OVLO)为13 75V。ET9640 具备内部热关机保护和输入电压检测功能。该器件采用先进的完全绿色合规的 DFN103mmx3mm 封装
产片介绍:ET9640 可在检测到错误的输入工作条件时,将系统从其输出引脚(OUT)断开。该系统具有高达 28V的正向过电压保护。内部过电压值(OVLO)为13 75V。ET9640 具备内部热关机保护和输入电压检测功能。该器件采用先进的完全绿色合规的 DFN103mmx3mm 封装
┄┄┄详细介绍┄┄┄
■ 概述
ET9640 可在检测到错误的输入工作条件时,将系统从其输出引脚(OUT)断开。该系统具有高达 28V的正向过电压保护。内部过电压值(OVLO)为13.75V。ET9640 具备内部热关机保护和输入电压检测功能。该器件采用先进的完全绿色合规的 DFN103mmx3mm 封装。
■ 特点
• 7A连续电流能力
• 典型导通电阻:8mΩ N沟道MOSFET
• 输入电压工作范围:2.5V至28V
• 内部过压锁定:13.75V
• 过压保护响应时间:80ns(典型值)
• 启动去抖时间:20毫秒(典型值)
• 内部热关断保护
• 浪涌抗扰度 ±100V
• 静电放电保护:人体模型(JESD22-A114)所有引脚:±2KV 通过
• 部件编号和封装
• 典型导通电阻:8mΩ N沟道MOSFET
• 输入电压工作范围:2.5V至28V
• 内部过压锁定:13.75V
• 过压保护响应时间:80ns(典型值)
• 启动去抖时间:20毫秒(典型值)
• 内部热关断保护
• 浪涌抗扰度 ±100V
• 静电放电保护:人体模型(JESD22-A114)所有引脚:±2KV 通过
• 部件编号和封装

■ 应用
• 智能手机、平板电脑硬盘
• 存储和固态存储设备
• 便携式媒体设备、笔记本电脑和MID
• 单反数码相机
• GPS和导航设备
•工业手持设备和企业设备
• 单反数码相机
• GPS和导航设备
•工业手持设备和企业设备
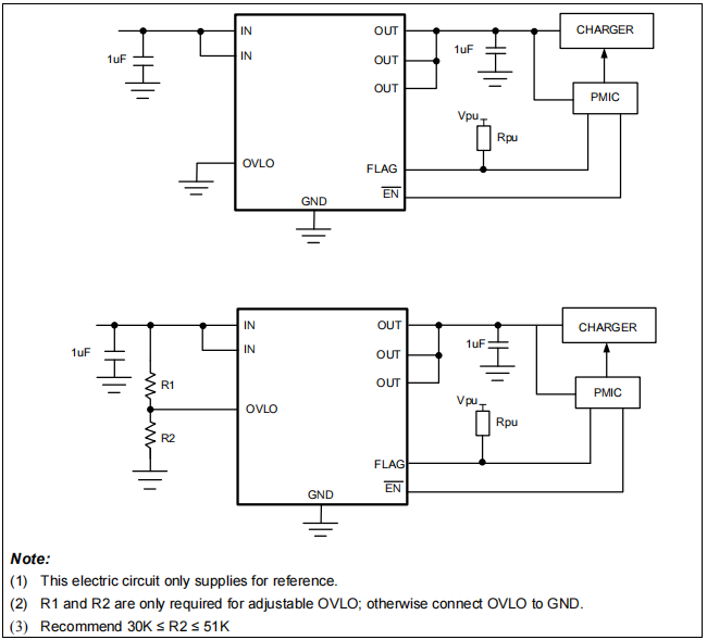
■ 典型应用图

上一篇:NS2201X 系列 40V 输入 OVP 保护 IC
下一篇:最后一页