产品分类/ Products
- ET7428 1Ω Dual SPDT Negative Signal Handing Analog Switch
- ET7222 High-Speed USB 2.0(480Mbps) Switch
- ET5228H 0.6Ω Dual SPDT Negative Signal Handing Analog Switch
- ET5223 0.5Ω Dual SPDT Analog Switch
- HTR6916 共阴极16x9阵列LED 驱动器
- HTR7198(S), HTR7144(S) 带自动呼吸功能的18x
- PL62010 集成升降压控制器及双向PD3.0等多种快
- RY6050-ADJ Series 500mA Adjustable High-Speed Low Power LDO
- RY6050 Series 500mA High PSRR, Low Noise, Low Power LDO
- RY6313 40V 150mA Low Power LDO
- RY6031 300mA High PSRR, Low Noise, Low Power LDO
- RY8337C 36V 3A 500KHz Synchronous Step-Down Regulator
- RY8337B 30V 3A 500KHz Synchronous Step-Down Regulator
- RY8337 38V 3.3A 500KHz Synchronous Step-Down Regulator
升降压芯片
产品名称:PL3900 100V多相同步降压/升压控制器
型号: PL3900
产片介绍:PL3900是一款高性能多相单输出同步降压 升压控制器,能够异相驱动两个N沟道功率MOSFET级。多相操作减少了对输入和输出电容器的需求,并允许使用比单相等效电感器更小的电感器。同步整流提高了效率,降低了功率损耗,并减轻了热要求,从而实现高功率升压应用。
产片介绍:PL3900是一款高性能多相单输出同步降压 升压控制器,能够异相驱动两个N沟道功率MOSFET级。多相操作减少了对输入和输出电容器的需求,并允许使用比单相等效电感器更小的电感器。同步整流提高了效率,降低了功率损耗,并减轻了热要求,从而实现高功率升压应用。
┄┄┄详细介绍┄┄┄
1、产品特征
• 2相操作降低了所需的输入和输出电容以及电源引起的噪声
• 同步运行以实现最高效率并减少热量
• 宽范围输入电压:升压模式下为4.5V至56V(感应引脚60V最大绝对值),启动后可在2.5V下工作,降压模式下为4.5V至96V(供电电压引脚100V最大绝对值)
• 输出电压高达96V(升压模式)和 56V(降压模式)
• ±1% 1.2V参考电压
• 电阻器或电感器DCR电流感应
• CV/CC模式控制(恒压和恒流)
• 可锁定开关频率(75kHz-850kHz)
• 可编程固定开关频率(50kHz-900kHz)
• 电源正常输出电压监测器
• 内部LDO为VBIAS或EXTVCC的栅极驱动供电
• 耐热性能增强型扁平28引脚4mm × 5mm QFN封装
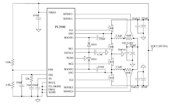
2、应用原理图

3、产品描述
PL3900是一款高性能多相单输出同步降压/升压控制器,能够异相驱动两个N沟道功率MOSFET级。多相操作减少了对输入和输出电容器的需求,并允许使用比单相等效电感器更小的电感器。同步整流提高了效率,降低了功率损耗,并减轻了热要求,从而实现高功率升压应用。
4.5V至56V(升压模式)和4.5V至96V(降压模式)输入电源范围涵盖了多种系统架构和电池化学。当由转换器输出或其他辅助电源偏压时,PL3900可以在启动后以低至2.5V的输入电源工作。工作频率可以设置为50kHz到900kHz的范围,或使用内部PLL与外部时钟同步。多相操作允许PL3900配置为2相、3相、4相、6相和12相工作。SS引脚在启动期间提升输出电压。PLLIN/MODE引脚在轻负载下选择突发模式操作、脉冲跳过模式或强制连续模式。
4、典型应用场景
• 消费类电子
• 大功率音响产品
• 工业
• 医疗
上一篇:PL3901 100V同步降压/升压CV/CC控制器
下一篇:最后一页