产品分类/ Products
- ET7428 1Ω Dual SPDT Negative Signal Handing Analog Switch
- ET7222 High-Speed USB 2.0(480Mbps) Switch
- ET5228H 0.6Ω Dual SPDT Negative Signal Handing Analog Switch
- ET5223 0.5Ω Dual SPDT Analog Switch
- HTR6916 共阴极16x9阵列LED 驱动器
- HTR7198(S), HTR7144(S) 带自动呼吸功能的18x
- PL62010 集成升降压控制器及双向PD3.0等多种快
- RY6050-ADJ Series 500mA Adjustable High-Speed Low Power LDO
- RY6050 Series 500mA High PSRR, Low Noise, Low Power LDO
- RY6313 40V 150mA Low Power LDO
- RY6031 300mA High PSRR, Low Noise, Low Power LDO
- RY8337C 36V 3A 500KHz Synchronous Step-Down Regulator
- RY8337B 30V 3A 500KHz Synchronous Step-Down Regulator
- RY8337 38V 3.3A 500KHz Synchronous Step-Down Regulator
自适应单声道功放
产品名称:HT81297 18W内置升压单声道D类音频功放
型号: HT81297
产片介绍:HT81297A内置可动态调节的升压,可以提供一个适应不同输出功率的电压给D类功放,其可大幅提高系统效率,延长电池续航时间。HT81297F则内置固定升压,提供一个固定9V或12V的升压给D类功放。HT81297可配置升压限流值,以防止过大的电流尖峰。
产片介绍:HT81297A内置可动态调节的升压,可以提供一个适应不同输出功率的电压给D类功放,其可大幅提高系统效率,延长电池续航时间。HT81297F则内置固定升压,提供一个固定9V或12V的升压给D类功放。HT81297可配置升压限流值,以防止过大的电流尖峰。
┄┄┄详细介绍┄┄┄
■ 概述
HT81297是一款内置升压的单声道D类音频功率放大器,由锂电池供电时, THD+N=10%,能连续输出18W功率(4Ω负载)。
HT81297A内置可动态调节的升压,可以提供一个适应不同输出功率的电压给D类功放,其可大幅提高系统效率,延长电池续航时间。
HT81297F则内置固定升压,提供一个固定9V或12V的升压给D类功放。HT81297可配置升压限流值,以防止过大的电流尖峰。HT81297具有先进的扩频功能来抑制EMI。HT81297的增益为32dB。此外,HT81297集成了输出端过流保护、片内过温保护、升压过压保护等功能。
■ 特点
・扩频技术
・输出功率
18W (VBAT=3.7V, RL=4Ω, THD+N=10%, fIN = 1kHz)
16W (VBAT=3.7V, RL=4Ω, THD+N=1%, fIN = 1kHz)
8W (VBAT=3.3V, RL=8Ω, THD+N=1%, fIN = 1kHz)
・VBAT供电范围:3.0V至12V
・高效H类升压功能
・自适应功放功率的升压轨,延长电池播放时间(HT81297A)
・可调节最大限流值,有效防止电池拉死
・保护功能:过流/过热/过压保护功能
・无铅封装,ESOP16
■ 应用
・蓝牙/ Wi-Fi音箱 ・便携式音箱
・智能音箱 ・智能家居
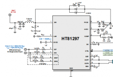
■ 典型应用图

上一篇:NS4814 单声道 AB/D 类音频功率放大器(内置 BOOST 升压和 NCN 功N
下一篇:HTA8111 18W内置升压单声道D类音频功放