首页 > 产品中心 > 音频功放系列 > 自适应双声道功放 >
产品分类/ Products
自适应双声道功放
产品名称:HTA8998 实时音频跟踪的高效内置升压2×10W免电感立体声AB/D类
型号: HTA8998
产片介绍:HTA8998是一款内置升压的立体声AB D类音频功率放大器,其支持单节锂电、双节锂电串联、5V等多种输入,升压后的电压提供给功放供电,功放支持双通道立体声BTL输出。其也可工作在AB类模式,此时无升压。

┄┄┄详细介绍┄┄┄

■ 概述  
  HTA8998是一款内置升压的立体声AB/D类音频功率放大器,其支持单节锂电、双节锂电串 联、5V等多种输入,升压后的电压提供给功放 供电,功放支持双通道立体声BTL输出。其也可工作在AB类模式,此时无升压。
  HTA8998内置的升压电路,可通过VSET脚设置最大升压值,以满足不同的输出功率需求。 其还可通过外置电阻调节开关峰值电流限值。
  HTA8998内置的升压电路,具有两种模式:自适应音频跟踪模式,及强制升压模式。在强制升压模式,升压电路直接升压至预设的电压 (VSET脚设置)并提供给音频功放;在自适应音频跟踪模式,升压电路件可为音频功率放大器提供实时跟随音源信号的电源供电,从而在整个功率段内使整个系统保持在高效率。该方式供电相比直接强制升压供电方式,电池续航时间预计可提升50%以上。
  此外,HTA8998内部集成免滤波器调制技术, 能够直接驱动扬声器,内置的关断功能使待机电流最小化,还集成了输出端过流保护、片内过温保护、输入电源欠压异常保护、升压电压过压保护等功能。
  HTA8998具有防削顶失真(ACF)输出控制功能,可检测并抑制由于输入音乐、语音信号幅度过大所引起的输出信号削顶失真(破音),也能自适应地防止在BOOST升压电压下降所造成的出输出削顶,显著提高音质,创造非常舒适的听音享受,并保护扬声器免受过载损坏。
■ 特点
· 输出功率(fIN=1kHZ,RL=4Ω,BTL)
  VBAT =4V, 2x10.6W (VOUT=9V, THD+N= 10%)
  VBAT =4V, 2x8.6W(VOUT=9V, THD+N=1%)
· 内置升压电路模式可选择:自适应实时音频跟踪升压(可提升播放时间50%以上)、强制升
压;
· 最大升压值可选择,升压限流值可设置
· ACF防破音功能
· D类或AB类可选
· 模拟差分/单端输入
· 保护功能:过流/过热/欠压异常/过压保护功能
· 无铅无卤封装,ETSSOP28
■ 应用  
· 蓝牙/Wi-Fi音箱             · 便携式音箱
· 智能音箱                  · 智能家居
· 声霸                    · TV/监视器
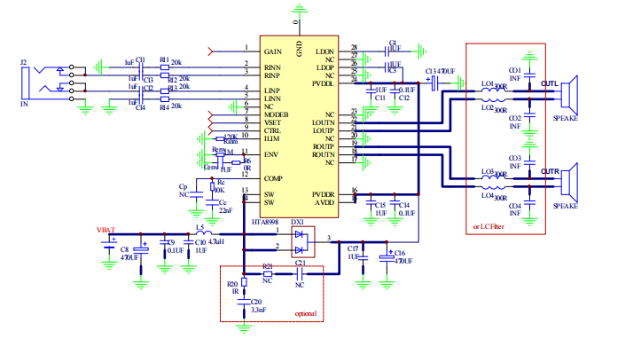
■ 典型应用图 




 

上一篇:HT8787B 可任意限幅、内置自适应升压的2X9.0W立体声音频功放
下一篇:最后一页

公司简介,关于我们 佰泰盛世产品展示 联系佰泰盛世
点击关闭

  • 销售 马生:
    销售 陆生:

    扫码联系微信

    服务热线:

    0755-82717797