产品分类/ Products
- ET7428 1Ω Dual SPDT Negative Signal Handing Analog Switch
- ET7222 High-Speed USB 2.0(480Mbps) Switch
- ET5228H 0.6Ω Dual SPDT Negative Signal Handing Analog Switch
- ET5223 0.5Ω Dual SPDT Analog Switch
- HTR6916 共阴极16x9阵列LED 驱动器
- HTR7198(S), HTR7144(S) 带自动呼吸功能的18x
- PL62010 集成升降压控制器及双向PD3.0等多种快
- RY6050-ADJ Series 500mA Adjustable High-Speed Low Power LDO
- RY6050 Series 500mA High PSRR, Low Noise, Low Power LDO
- RY6313 40V 150mA Low Power LDO
- RY6031 300mA High PSRR, Low Noise, Low Power LDO
- RY8337C 36V 3A 500KHz Synchronous Step-Down Regulator
- RY8337B 30V 3A 500KHz Synchronous Step-Down Regulator
- RY8337 38V 3.3A 500KHz Synchronous Step-Down Regulator
音频编解码器
产品名称:SS1312 超低功耗单声道音频编码器兼容 ES8311
型号: SS1312 ES8311
产片介绍:SS1312 是一款性能与功耗卓越、性价比极高的单声道音频编解码芯片。该芯片集成了信噪比高达 106dB 的 ADC 和 110dB的 DAC,可满足高性能音频的应用需求。同时,它具有领先的低功耗水平,适合便携式、智能化、工业等广泛的应用。
产片介绍:SS1312 是一款性能与功耗卓越、性价比极高的单声道音频编解码芯片。该芯片集成了信噪比高达 106dB 的 ADC 和 110dB的 DAC,可满足高性能音频的应用需求。同时,它具有领先的低功耗水平,适合便携式、智能化、工业等广泛的应用。
┄┄┄详细介绍┄┄┄
1 描述
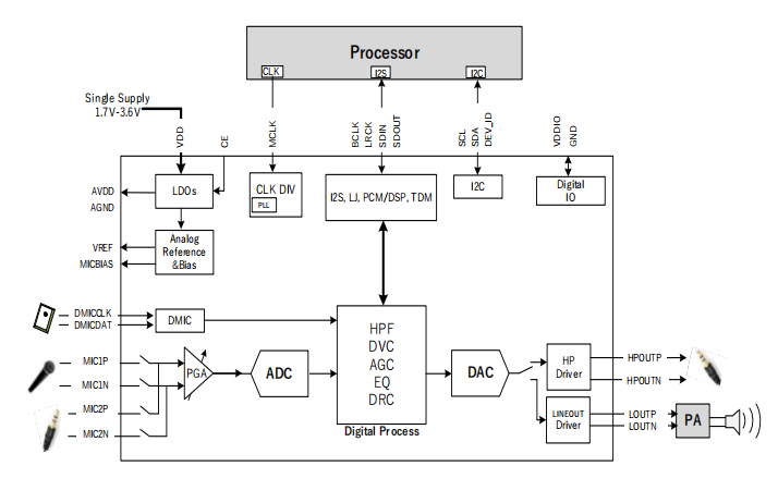
SS1312 是一款性能与功耗卓越、性价比极高的单声道音频编解码芯片。该芯片集成了信噪比高达 106dB 的 ADC 和 110dB
的 DAC,可满足高性能音频的应用需求。同时,它具有领先的低功耗水平,适合便携式、智能化、工业等广泛的应用。
SS1312 集成了低噪声 ALDO/DLDO,支持单电源供电,具备高性能抗混叠能力、工业/车规级 ESD,方便实现简洁、可靠的
方案。此外,它包含 0 至 42dB 模拟 PGA、AB 类耳机放大器,I2S 接口、数字麦克风接口、数字音量,以及先进的片上信
号处理单元,包括可编程均衡器(EQ)、动态范围压缩器(DRC)、HPF、音量淡入淡出等功能。它还内置了一个锁相环
(PLL),支持各种输入时钟,适应灵活、精准的频率应用要求。
2 FEATURES
Mono ADC Channel Power
- Performance: - Single Supply Operation: 1.8 V- 3.3 V
• SNR: 106 dB • Integrated Low Noise ALDO and DLDO
• THD+N: ‒92 dB - Low-Power Consumption
- Sample Rate (fs) = 8 KHz to 192 KHz • 5mW for Playback and Record
- Programmable PGA Gain from 0dB to 42dB Digital Interface
Mono DAC Channel - I2C Control Interface
- Performance: - I2S Audio Data Serial Interface
• SNR: 110 dB Flexible Features
• THD+N: ‒96 dB - Programmable PLL for Flexible Clocking
- Sample Rates (fs) = 8 KHz to 192 KHz - Digital Microphone Input Support
Digital Process Package
- Programmable IIR Filters for Noise Reduction - 3mm×3mm 24-Pin QFN
- HPF for ADC DC Remove 3 APPLICATIONS
- 3 Band EQ Music Player/Recorder
- Dynamic Range Compressor (DRC) IPC, DVR, NVR
- Soft Volume Control/ Soft mute Dash Cam
Analog Input/Output Phone
- 2 Differential Analog Mux Input Toy
- 1 Low Noise MIC Bias Output Portable Devices
• from 1.8V to 2.5V
• 3.3 uVrms Noise between 20Hz-20KHz
- 2 Differential Analog Mux Output
• One Lineout Output/ One Headphone Output
• Headphone Driver Support Single Mode and
Driven 9mW@32Ω without Pop Noise
4 BLOCK DIAGRAM

上一篇:第一页
下一篇:SS1311 超低功耗单声道音频编码器兼容 ES8311