产品分类/ Products
- ET7428 1Ω Dual SPDT Negative Signal Handing Analog Switch
- ET7222 High-Speed USB 2.0(480Mbps) Switch
- ET5228H 0.6Ω Dual SPDT Negative Signal Handing Analog Switch
- ET5223 0.5Ω Dual SPDT Analog Switch
- HTR6916 共阴极16x9阵列LED 驱动器
- HTR7198(S), HTR7144(S) 带自动呼吸功能的18x
- PL62010 集成升降压控制器及双向PD3.0等多种快
- RY6050-ADJ Series 500mA Adjustable High-Speed Low Power LDO
- RY6050 Series 500mA High PSRR, Low Noise, Low Power LDO
- RY6313 40V 150mA Low Power LDO
- RY6031 300mA High PSRR, Low Noise, Low Power LDO
- RY8337C 36V 3A 500KHz Synchronous Step-Down Regulator
- RY8337B 30V 3A 500KHz Synchronous Step-Down Regulator
- RY8337 38V 3.3A 500KHz Synchronous Step-Down Regulator
AB类功放
产品名称:NS4890B 1W单声道音频功率放大器
型号: NS4890B
产片介绍:NS4890B 是适用于便携电子产品的音频功率放大器。5V电压时,最大驱动功率为1 IW(82负载)1 6W(4Ω负载)。NS4890B的应用电路简单,只需要极少数外围器件。NS4890B输出不需要外接耦合电容或上举电容,采用MSOP8 封装,非常适合低电压、低功耗音频应用方案上使用。
产片介绍:NS4890B 是适用于便携电子产品的音频功率放大器。5V电压时,最大驱动功率为1 IW(82负载)1 6W(4Ω负载)。NS4890B的应用电路简单,只需要极少数外围器件。NS4890B输出不需要外接耦合电容或上举电容,采用MSOP8 封装,非常适合低电压、低功耗音频应用方案上使用。
┄┄┄详细介绍┄┄┄
1. 功能说明
NS4890B 是适用于便携电子产品的音频功率放大器。5V电压时,最大驱动功率为1.IW(82负载)1.6W(4Ω负载)。NS4890B的应用电路简单,只需要极少数外围器件。NS4890B输出不需要外接耦合电容或上举电容,采用MSOP8 封装,非常适合低电压、低功耗音频应用方案上使用。NS4890B 可以通过控制进入休眠模式,从而降低功耗。NS4890B 通过创新的“开关/切换噪声”抑制技术,杜绝了上电、掉电出现的噪声。NS4890B工作稳定,增益带宽积高达2.5MHz,并且单位增益稳定。通过配置外用电阻可以调整放大器的电压增益,方便应用。
2. 主要特性
● 高电源电压抑制比(PSRR),在217Hz及1KHz时,达到70dB
● 低噪声及谐波失真(THD+N),小于1%(5V,82,1W时)
● 输出功率高(THD+N<1%):
5V-1.1W(8Ω负载),5V-1.6W(4Ω负载),
3.6V-850mW(4Ω负载),3.6V-560mW(8Ω负载)
● 掉电模式漏电流小,小于 0.1μA
● 宽工作电压范围 2.2V-5.25V
● 上电、掉电噪声抑制
● 不需驱动输出耦合电容
● 位增益稳定
● 用户可选的高、低电平控制休眠模式
● 用户可选的高、低电平控制休眠模式
● MSOP8 封装
3. 应用领域
● 移动电话(手机等)
● 个人移动终端 PDA
● 移动电子设备
● 消费类电子产品(MP3/MP4/DFP/Protable DVD)
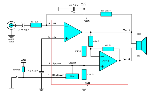
4. 典型应用图

上一篇:NS8002 2.4W 单声道 AB 类音频功率放大器
下一篇:NS4871 2.5W 单声道 AB 类音频功率放大器
