产品分类/ Products
- ET7428 1Ω Dual SPDT Negative Signal Handing Analog Switch
- ET7222 High-Speed USB 2.0(480Mbps) Switch
- ET5228H 0.6Ω Dual SPDT Negative Signal Handing Analog Switch
- ET5223 0.5Ω Dual SPDT Analog Switch
- HTR6916 共阴极16x9阵列LED 驱动器
- HTR7198(S), HTR7144(S) 带自动呼吸功能的18x
- PL62010 集成升降压控制器及双向PD3.0等多种快
- RY6050-ADJ Series 500mA Adjustable High-Speed Low Power LDO
- RY6050 Series 500mA High PSRR, Low Noise, Low Power LDO
- RY6313 40V 150mA Low Power LDO
- RY6031 300mA High PSRR, Low Noise, Low Power LDO
- RY8337C 36V 3A 500KHz Synchronous Step-Down Regulator
- RY8337B 30V 3A 500KHz Synchronous Step-Down Regulator
- RY8337 38V 3.3A 500KHz Synchronous Step-Down Regulator
AB类功放
产品名称:AXPA47576 2x45W MOSFET Dual Bridge 24V Audio Power Amplifier
型号: AXPA47576
产片介绍:The AXPA47576 is a dual bridge audio Class AB power amplifier with MOSFET output power stages It has been specifically designed for 24V power supply system making it compatible with truck bus applications The feedback topology allows excellent distortion performance and the integrated buffer minimizes the need for external components
产片介绍:The AXPA47576 is a dual bridge audio Class AB power amplifier with MOSFET output power stages It has been specifically designed for 24V power supply system making it compatible with truck bus applications The feedback topology allows excellent distortion performance and the integrated buffer minimizes the need for external components
┄┄┄详细介绍┄┄┄
Description
The AXPA47576 is a dual bridge audio Class AB power amplifier with MOSFET output power stages. It
has been specifically designed for 24V power supply system making it compatible with truck/bus
applications. The feedback topology allows excellent distortion performance and the integrated buffer
minimizes the need for external components. The fully complementary P-channel/N-channel output
structure allows rail-to-rail output voltage swing minimizing saturation losses. The AXPA47576 integrates
a DC offset detector, a clipping detector, and a diagnostic output.
Features
24V battery operation
High output power capability
– 2 x 45W/4Ω Max @ 28V, Sq Wave
– 2 x 25W/4Ω @ 28V, 1kHz; 10% THD
Minimized external components`
– No decoupling capacitors
– No bootstrap capacitor
– No external compensation
– Internally fixed gain
Standby function
Mute function
Diagnostic pin for:
– Clip detector (THD 2%)
– Short circuit detection
– Thermal protection
Output DC offset detection
Protections:
– 60V load dump
– Overrating chip temperature
– Output short circuit protection (to GND, VCC and across the load)
– ESD

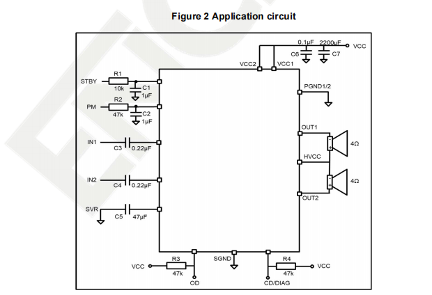
1 Block Diagram and Application Circuit

2 Pin Description
2.1 Pin Names
2.2 Pin Functions
3 Electrical Specifications
3.1 Absolute Maximum Ratings

3.2 Thermal Data
3.3 Electrical Characteristics


4 Principle of Operation
The AXPA47576 is an innovative stereo audio amplifier meant for typical 24V battery vehicles.
The amplifier works in a single-ended configuration without the large decoupling capacitors on
the outputs normally required by the single-ended topology. Its principle of operation is depicted
in Figure 5.
Channel 1 is electrically inverting its input signal whereas channel 2 is not. If the speakers are
connected with the positive pole of speaker 2 connected to OUT2 and the negative pole of
speaker 1 connected to OUT1, then the two channels both behave as non-inverting. Speaker
1 and speaker 2 have one terminal in common and further connected to a half VCC (HVCC)
buffer.
If the signals at IN1 and IN2 are identical, then the voltage at OUT1 and OUT2 is identical in
magnitude but inverted (OUT1 = -OUT2), and the current flowing through speaker 1 is all
coming from speaker 2, with no current going into the HVCC buffer. If the signal at IN1 is not
identical to that at IN2, then the signal at the two outputs will not be identical either, and some
current will flow into or out of the HVCC buffer, keeping the voltage at HVCC constant.
This structure allows therefore the amplifier to operate in a single-ended configuration with no
need for decoupling capacitors.
Mathematically this can be expressed as:
VL1 = -G * Vin1
VL2 = +G * Vin2
IHVCC = Io1 + Io2 = VL1/RL + VL2/RL = G (Vin2 - Vin1) / RL
where VL1,2 is the voltage across speaker 1 or 2, G is the gain of the amplifiers and RL is the
load resistance (supposed identical for the two speakers).
In the common practice the two channels of the amplifier are used for the left and the right
audio parts of the stereo signal, and therefore the two outputs are not identical. This means
that it is never mathematically true that all the current into one speaker comes from the other
speaker, so the HVCC buffer will always have to provide a certain amount of difference current.
Apart from the fact that the left and the right audio channels are not identical unless the
program is monophonic, other reasons why the HVCC buffer has to provide current are:
imbalance in the level of the L and the R channel, equalization-induced delay in one channel
compared to the other.
The current provided by the HVCC buffer leads to non-negligible power dissipation inside the
IC: this should be added to power dissipation the output stages 1 and 2. It is necessary to keep
this additional dissipation in mind when dimensioning the car radio heat sink.
5 Power Dissipation Computation
The instantaneous power dissipated by each output stage is given by the formula below:
PD1,2(t) = 1/RL |VL1,2(t)| (VCC/2 - |VL1,2(t)|)
with VL1,2(t) being the output signal on each of the two channels VL1,2(t) = G * Vin1,2(t).
If the two input signals are not identical, as seen in Section 4, a current IHVCC flows into or out
of the half VCC buffer, this current causes dissipation within the HVCC buffer given by:
PDHVCC(t) = VCC/(2RL) | VL2(t) - VL1(t) |
which is obviously 0 when the two channels have identical signals.
The total instantaneous power dissipation inside the AXPA47576 is therefore given by:
Pdtot(t) = PD1(t) + PD2(t) + PDHVCC(t)
The dimensioning of the heat sink of the system must take into consideration these three
components.
6 Functional Description
6.1 Diagnostics pins description
The AXPA47576 includes an offset detector pin and a clip detector/diagnostic pin.
DC offset detector is intended to avoid that an anomalous DC offset on the inputs of the
amplifier may be multiplied by the gain and result in a dangerous large offset on the outputs.
This may lead to speakers damage due to overheating.
The feature works with the amplifier unmuted and no signal at the inputs.
Moreover, there is a pin named CD/Diag: the behavior of this pin is showed on Figure 4.
Whenever a failure condition (between thermal warning, output waveform clipping, short circuit
to GND or VCC) is verified by the IC, the level of this pin goes true (low).
6.2 Thermal protections
Thermal protection function is triggered when junction temperature rises above the normal
operating range, thus avoiding chip damaging.
For behavior description, refer to Figure 4 and 6. When the temperature reaches thermal
warning (Tw = 140°C typ) the CD/Diag pin is driven low. Thermal foldback begins limiting the
audio input to the amplifier stage. This effectively limits the output power capability of the device,
thus reducing the temperature to acceptable levels without totally interrupting the operation of
the device. Thermal mute is temperature when -6dB output attenuation is reached (Tm = 160°C
typ).
The output power will decrease to the point at which thermal equilibrium is reached. Thermal
equilibrium will be reached when the reduction in output power reduces the dissipated power
so that the die temperature falls below the thermal foldback threshold.

上一篇:CD2025HCP/TEA2025 2.3W2X2立体声功放
下一篇: AXPA17851 4x48W MOSFETQuad Bridge Power Amplifier