产品分类/ Products
- ET7428 1Ω Dual SPDT Negative Signal Handing Analog Switch
- ET7222 High-Speed USB 2.0(480Mbps) Switch
- ET5228H 0.6Ω Dual SPDT Negative Signal Handing Analog Switch
- ET5223 0.5Ω Dual SPDT Analog Switch
- HTR6916 共阴极16x9阵列LED 驱动器
- HTR7198(S), HTR7144(S) 带自动呼吸功能的18x
- PL62010 集成升降压控制器及双向PD3.0等多种快
- RY6050-ADJ Series 500mA Adjustable High-Speed Low Power LDO
- RY6050 Series 500mA High PSRR, Low Noise, Low Power LDO
- RY6313 40V 150mA Low Power LDO
- RY6031 300mA High PSRR, Low Noise, Low Power LDO
- RY8337C 36V 3A 500KHz Synchronous Step-Down Regulator
- RY8337B 30V 3A 500KHz Synchronous Step-Down Regulator
- RY8337 38V 3.3A 500KHz Synchronous Step-Down Regulator
TWS耳机充电盒
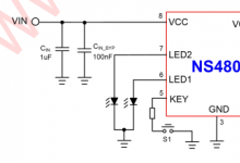
产品名称:NS4802 蓝牙耳机充电仓-线性锂电池充放电管理IC
型号: NS4802
产片介绍: NS4802 是一款集成降压转换器、锂电池充电管理和电池状态显示的多功能电源管理IC,能够为便携式锂电池充电提供完整的解决方案。芯片的高度集成度和内置多重功能,使其在应用时仅需极少...
产品名称:NS4801 恒输入电流式-开关型锂电池充放电管理IC
型号: NS4801
产片介绍: 是一款集成降压转换器、锂电池充电管理和电池状态显示的多功能电源管理IC,能够为便携式锂电池充电提供完整的解决方案。芯片的高度集成度和内置多重功能,使其在应用时仅需极少的外围器件,并有...