产品分类/ Products
- ET7428 1Ω Dual SPDT Negative Signal Handing Analog Switch
- ET7222 High-Speed USB 2.0(480Mbps) Switch
- ET5228H 0.6Ω Dual SPDT Negative Signal Handing Analog Switch
- ET5223 0.5Ω Dual SPDT Analog Switch
- HTR6916 共阴极16x9阵列LED 驱动器
- HTR7198(S), HTR7144(S) 带自动呼吸功能的18x
- PL62010 集成升降压控制器及双向PD3.0等多种快
- RY6050-ADJ Series 500mA Adjustable High-Speed Low Power LDO
- RY6050 Series 500mA High PSRR, Low Noise, Low Power LDO
- RY6313 40V 150mA Low Power LDO
- RY6031 300mA High PSRR, Low Noise, Low Power LDO
- RY8337C 36V 3A 500KHz Synchronous Step-Down Regulator
- RY8337B 30V 3A 500KHz Synchronous Step-Down Regulator
- RY8337 38V 3.3A 500KHz Synchronous Step-Down Regulator
AM/FM收音芯片
产品名称:C9636 FM/AM/SW/LW 多波段电调 DSP 收音接收芯片
型号: C9636
产片介绍:1 概述 C9636 是一款全波段电调(PLL) FM AM SW LW 免调试的 DSP 收音接收芯片。该芯片单片集成频率综合器、射频前端、MPX 解码器等,可以实现从无线输入到音频输出的所有接收器功能,省
产片介绍:1 概述 C9636 是一款全波段电调(PLL) FM AM SW LW 免调试的 DSP 收音接收芯片。该芯片单片集成频率综合器、射频前端、MPX 解码器等,可以实现从无线输入到音频输出的所有接收器功能,省
┄┄┄详细介绍┄┄┄
1. 概述
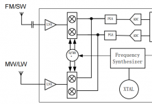
C9636 是一款全波段电调(PLL) FM/AM/SW/LW 免调试的 DSP 收音接收芯片。该芯片单片集成频
率综合器、射频前端、MPX 解码器等,可以实现从无线输入到音频输出的所有接收器功能,省去了校正
中周的复杂外围电路,省略了复杂的调试校正生产工序。该芯片集成了一个高性能的低中频数字音频
DSP,使得该芯片在各种接收条件下都具有极佳的声音质量。芯片内部集成 AFC 功能,使其极佳的性
能及灵活性。C9636 芯片可以在从 2.0V 到 3.6V 宽电源电压范围工作。它可以实现灵活多样的收音接
收方案,极大地减少了芯片的外围器件,减低应用的 BOM 及成本,更方便工厂生产提高生产效率。
1.1 主要功能
单片集成 FM/AM/SW/LW收音接收机
支持全球各地区FM/AM/SW/LW波段
AM波段520-1710 KHz
FM波段87-108MHz
支持FM单波段64-108 MHz
支持FM或AM频率的校园广播
SW波段2.20MHz-23.00MHz
LW波段153KHz-288KHz
集成数字低中频调谐器
镜像抑制下变频器
高性能A/D转换
自动的频率控制(AFC)
支持数字自动增益控制 (AGC)
完全集成的片上RF VCO
完全集成的片上环路滤波器
完全集成数字频率综合器
支持32.768KHz 晶体振荡器
数字显示频率波段信息
支持手动单步搜索电台
支持PLL电调自动搜索电台
支持快速搜索电台并存储功能
全球FM/AM各个地区频率波段选择
数字自适应噪声对消
支持单声道音频输出
支持立体声音频输出
支持单声道/立体声自动切换
支持静音功能
支持集成LINE_IN功能
两路路立体声LINE_IN输入
内置耳机功放
5mW耳机功放输出@32Ω
功耗极低
FM模式的耗电电流小于28mA ,
AM模式的耗电电流小于28mA
封装类型: SOP16 (RoHS)
1.2 应用领域
迷你音响
娱乐系统
玩具或礼品.
桌面或便携式收音机
1.3.芯片框图

上一篇:C9615 FM/AM/SW 多波段手调收音芯片
下一篇:最后一页