产品分类/ Products
- ET7428 1Ω Dual SPDT Negative Signal Handing Analog Switch
- ET7222 High-Speed USB 2.0(480Mbps) Switch
- ET5228H 0.6Ω Dual SPDT Negative Signal Handing Analog Switch
- ET5223 0.5Ω Dual SPDT Analog Switch
- HTR6916 共阴极16x9阵列LED 驱动器
- HTR7198(S), HTR7144(S) 带自动呼吸功能的18x
- PL62010 集成升降压控制器及双向PD3.0等多种快
- RY6050-ADJ Series 500mA Adjustable High-Speed Low Power LDO
- RY6050 Series 500mA High PSRR, Low Noise, Low Power LDO
- RY6313 40V 150mA Low Power LDO
- RY6031 300mA High PSRR, Low Noise, Low Power LDO
- RY8337C 36V 3A 500KHz Synchronous Step-Down Regulator
- RY8337B 30V 3A 500KHz Synchronous Step-Down Regulator
- RY8337 38V 3.3A 500KHz Synchronous Step-Down Regulator
AM/FM收音芯片
产品名称:C9615 FM/AM/SW 多波段手调收音芯片
型号: C9615
产片介绍:1 描述C9615 是一款手调 FM AM SW 多波段免调试的单收音芯片。该芯片单片集成频率综合器、射频前端、MPX 解码器等,可以实现从无线输入到音频输出的所有接收器功能,省去了校正传统 PVC、中
产片介绍:1 描述C9615 是一款手调 FM AM SW 多波段免调试的单收音芯片。该芯片单片集成频率综合器、射频前端、MPX 解码器等,可以实现从无线输入到音频输出的所有接收器功能,省去了校正传统 PVC、中
┄┄┄详细介绍┄┄┄
1. 描述
C9615 是一款手调 FM/AM/SW 多波段免调试的单收音芯片。该芯片单片集成频率综合器、射频前
端、MPX 解码器等,可以实现从无线输入到音频输出的所有接收器功能,省去了校正传统 PVC、中周
的复杂外围电路,省略了复杂的调试校正生产工序。
C9615 芯片集成了一个高性能的低中频数字音频 DSP,使得该芯片在各种接收条件下都具有极佳
的声音质量。
C9615 芯片具有 AFC 功能,使其极佳的性能及灵活性。C9615 芯片可以在从 2.0V 到 3.6V 宽电
源电压范围工作。
1.1.特征
单片集成 FM/AM/SW收音接收机
低功耗
FM模式的耗电电流小于32mA ,
AM模式的耗电电流小于28mA
支持全球FM/AM/SW波段
AM波段520-1710 KHz
FM波段87-108MHz
支持FM单波段64-108 MHz
SW波段3.2MHz-23.00MHz
集成数字低中频调谐器
镜像抑制下变频器
高性能A/D转换器
支持手动PVR搜
完全集成数字频率综合器
完全集成的片上RF VCO
完全集成的片上环路滤波器
支持32.768KHz 晶体振荡器
自动的频率控制(AFC)
支持数字自动增益控制 (AGC)
数字自适应噪声对消
单声道音频输出
支持调台调谐灯指示
FM/AM各个地区频率波段选择
支持窄频率1-9个短波任意频段或组合选择
支持宽频率1-16个短波任意频段或组合选择
封装类型: SOP16 (RoHS)
1.2.应用领域
桌面或便携式收音机
插卡音响带收音短波
CD/DVD 播放机
迷你音响
娱乐系统
玩具或礼品
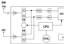
2.功能框图
