产品分类/ Products
- ET7428 1Ω Dual SPDT Negative Signal Handing Analog Switch
- ET7222 High-Speed USB 2.0(480Mbps) Switch
- ET5228H 0.6Ω Dual SPDT Negative Signal Handing Analog Switch
- ET5223 0.5Ω Dual SPDT Analog Switch
- HTR6916 共阴极16x9阵列LED 驱动器
- HTR7198(S), HTR7144(S) 带自动呼吸功能的18x
- PL62010 集成升降压控制器及双向PD3.0等多种快
- RY6050-ADJ Series 500mA Adjustable High-Speed Low Power LDO
- RY6050 Series 500mA High PSRR, Low Noise, Low Power LDO
- RY6313 40V 150mA Low Power LDO
- RY6031 300mA High PSRR, Low Noise, Low Power LDO
- RY8337C 36V 3A 500KHz Synchronous Step-Down Regulator
- RY8337B 30V 3A 500KHz Synchronous Step-Down Regulator
- RY8337 38V 3.3A 500KHz Synchronous Step-Down Regulator
单声道电感式升压功放
产品名称:HT8692 内置BOOST升压和防破音功能的9.0W D类音频功率放大器
型号: HT8692
产片介绍:HT8692是一款内置BOOST升压模块的F类音频功率放大器。内置的BOOST升压模块可通过外置电阻调节升压值,即使是锂电池供电,在升压至7 0V时,10% THD+N,4Ω负载条件下,能连续输出6 5 W功率。
产片介绍:HT8692是一款内置BOOST升压模块的F类音频功率放大器。内置的BOOST升压模块可通过外置电阻调节升压值,即使是锂电池供电,在升压至7 0V时,10% THD+N,4Ω负载条件下,能连续输出6 5 W功率。
┄┄┄详细介绍┄┄┄
■ 概述
HT8692是一款内置BOOST升压模块的D类音频功率放大器。内置的BOOST升压模块可通过外置电阻调节升压值,即使是鲤电池供电,在升压至7.0V时,10% THD+N,4Ω负载条件下能连续输出6.5W功率,3Ω 负载条件下则能连续输出8.0WV功率。其支持外部设置调节BOOST输出电压。
HT8692的最大特点是防削顶失真(ACF)输出控制功能,可检测并抑制由于输入音乐、语音信号幅度过大所引起的输出信号削顶失真《破音),也能自适应地防止在BOOST升压电压下降所造成的输出削顶,显著提高音质,创造非常舒适的听音享受,并保护扬声器免受过载损坏。同时芯片具有ACF-Off 模式。
HT8692具有AB类和D类的自由切换功能,在受到D类功放EMI千扰困扰时,可随时切换至AB类音频功放模式。
HT8692内部集成免滤波器数字调制技术,能够直接驱动扬声器,并最大程度减小脉冲输出信号的失真和噪音。输出无需滤波网络,极少的外部元器件节省了系统空间和成本,是便携式应用的理想选择。
此外,HT8692内置的关断功能使待机电流最小化,还集成了输出端过流保护、片内过温保护和电源欠压异常保护等功能。HT8692 具有二个版本,分别是HT8692SHT8692H,除非特别说明,下文参数均是基于HT8692S的实际测试值,HT8692L和H8692S的参数可能会略有不同。
HT8692的最大特点是防削顶失真(ACF)输出控制功能,可检测并抑制由于输入音乐、语音信号幅度过大所引起的输出信号削顶失真《破音),也能自适应地防止在BOOST升压电压下降所造成的输出削顶,显著提高音质,创造非常舒适的听音享受,并保护扬声器免受过载损坏。同时芯片具有ACF-Off 模式。
HT8692具有AB类和D类的自由切换功能,在受到D类功放EMI千扰困扰时,可随时切换至AB类音频功放模式。
HT8692内部集成免滤波器数字调制技术,能够直接驱动扬声器,并最大程度减小脉冲输出信号的失真和噪音。输出无需滤波网络,极少的外部元器件节省了系统空间和成本,是便携式应用的理想选择。
此外,HT8692内置的关断功能使待机电流最小化,还集成了输出端过流保护、片内过温保护和电源欠压异常保护等功能。HT8692 具有二个版本,分别是HT8692SHT8692H,除非特别说明,下文参数均是基于HT8692S的实际测试值,HT8692L和H8692S的参数可能会略有不同。
■ 特点
·防削顶失真功能(Anti-Clipping Function,ACF)
·免滤波器数字调制,直接驱动扬声器
·输出功率
HT8692H/S: 9W (VBAT=4.2V, PVDD = 7.5V,RL=3Ω, THD+N=10%)
·输出功率
HT8692H/S: 9W (VBAT=4.2V, PVDD = 7.5V,RL=3Ω, THD+N=10%)
HT8692: 8.0W (VBAT=4.2V, PVDD = 7.0V,RL=3Ω, THD+N=10%)
HT8692: 6.5W (VBAT=4.2V, PVDD = 7.0V,RL=4Ω, THD+N=10%)
HT8692: 3.5W(VBAT=4.2V, PVDD = 7.0V,RL=8Ω, THD+N=10%)
·电源
-升压输入VBAT: 2.5V至5.5V
-升压输出PVDD: VBAT至7.5V
·BOOST输出电压可调
·AB/D类可切换
·保护功能:过流/过热/欠压异常保护功能
·无铅封装,SOP16L-PP
-升压输入VBAT: 2.5V至5.5V
-升压输出PVDD: VBAT至7.5V
·BOOST输出电压可调
·AB/D类可切换
·保护功能:过流/过热/欠压异常保护功能
·无铅封装,SOP16L-PP
■ 应用
·蓝牙音箱 ·便携式音箱
·2.1声道小音箱 ·扩音器
·iphone/ipod/ipod docking ·MP4, 导航仪
·平板电脑,笔记本电脑 ·智能手机
·小尺寸LCD电视/监视器 ·便携式游戏机
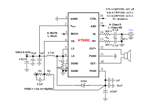
■ 典型应用图
