首页 > 产品中心 > 音频功放系列 > 电感式升压功放芯片 > 单声道电感式升压功放 >
产品分类/ Products
单声道电感式升压功放
产品名称:HT8691 内置BOOST升压和防破音功能的9.0W DIAB类音频功率放大器
型号: HT8691
产片介绍:HT8691是一款内置BOOST升压模块的F类音频功率放大器。内置的BOOST升压模块可通过外置电阻调节升压值,即使是锂电池供电,在升压至7 0V时,10%THD+N,4Ω负载条件下,能连续输出6 5W功率。其支持外部设置调节BOOST输出电压。

┄┄┄详细介绍┄┄┄

■ 概述
  HT8691是一款内置BOOST升压模块的D类音频功率放大器。内置的BOOST升压模块可通过外置电阻调节升压值,即使是理电池供电,在升压至6.5V时,10% THD+N,4Ω负载条件下能连续输出5.5 W功率:升压至7.5V,3Ω负载条件下则能连续输出9.0W功率。其支持外部设置调节BOOST输出电压。
  HT8691的最大特点是防削顶失真(ACF) 输出控制功能,可检测并抑制由于输入音乐、语音信号幅度过大所引起的输出信号削顶失真(破音),也能自适应地防止在BOOST升压电压下降所造成的输出削顶,显著提高音质,创造非常舒适的听音享受,并保护扬声器免受过载损坏。同时芯片具有ACF-Off模式。
  HT8691具有AB类和D类的自由切换功能,在受到D类功放EMI干扰困扰时,可随时切换至AB类音频功放模式。
  HT8691内部集成免滤波器数字调制技术,能够直接驱动扬声器,并最大程度减小脉冲输出信号的失真和噪音。输出无需滤波网络,极少的外部元器件节省了系统空间和成本,是便携式应用的理想选择。
  此外,HT8691内置的关断功能使待机电流最小化,还集成了输出端过流保护、片内过温保护和电源欠压异常保护等功能。
■ 特点
·防削顶失真功能(防破音,Anti-Clipping FunctionACF)
·免滤波器数字调制,直接驱动扬声器输出功率
 3.0WV (VBAT=4.2V, PVDD = 6.5V, RL=8Ω,THD+N=10%)
 5.5W (VBAT=4.2V, PVDD = 6.5V, RL=4Ω,THD+N=10%)
 9.0W (VBAT=4.2V, PVDD = 7.5V, RL=3Ω,THD+N=10%)
·电源
 -升压输入VBAT: 2.5V至5.5V
 -升压输出PVDD: VBAT至7.5V·BOOST输出电压可调
·ABID类可切换
·保护功能:过流/过热/欠压异常保护功能
·无铅封装,SOP8L-PP
■ 应用
·蓝牙音箱               ·便携式音箱
·2.1声道小音箱            ·扩音器
·iphone/ipod/ipod docking    ·MP4,导航仪
·平板电脑,笔记本电脑       ·智能手机
·小尺寸LCD电视/监视器       ·便携式游戏机
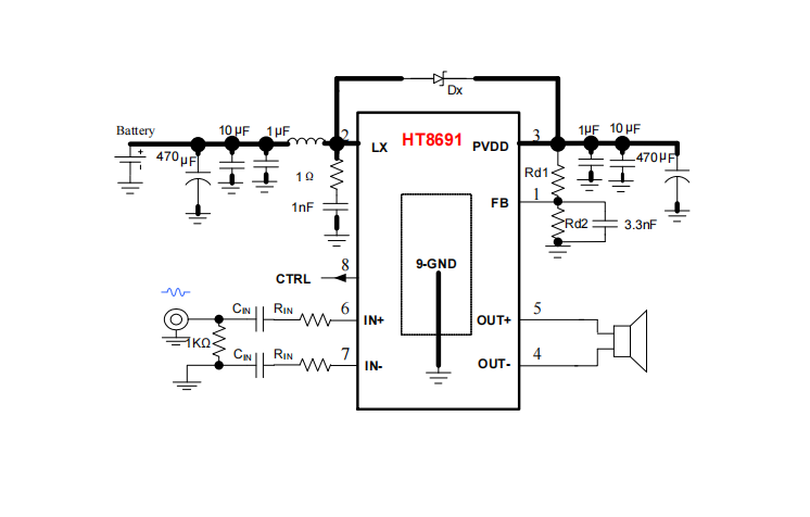
■ 典型应用图


 

 

上一篇:HT8692 内置BOOST升压和防破音功能的9.0W D类音频功率放大器
下一篇:HT8691R(内置BOOST升压和防破音功能的11W D/AB类音频功率放大器)

公司简介,关于我们 佰泰盛世产品展示 联系佰泰盛世
点击关闭

  • 销售 马生:
    销售 陆生:

    扫码联系微信

    服务热线:

    0755-82717797