产品分类/ Products
- ET7428 1Ω Dual SPDT Negative Signal Handing Analog Switch
- ET7222 High-Speed USB 2.0(480Mbps) Switch
- ET5228H 0.6Ω Dual SPDT Negative Signal Handing Analog Switch
- ET5223 0.5Ω Dual SPDT Analog Switch
- HTR6916 共阴极16x9阵列LED 驱动器
- HTR7198(S), HTR7144(S) 带自动呼吸功能的18x
- PL62010 集成升降压控制器及双向PD3.0等多种快
- RY6050-ADJ Series 500mA Adjustable High-Speed Low Power LDO
- RY6050 Series 500mA High PSRR, Low Noise, Low Power LDO
- RY6313 40V 150mA Low Power LDO
- RY6031 300mA High PSRR, Low Noise, Low Power LDO
- RY8337C 36V 3A 500KHz Synchronous Step-Down Regulator
- RY8337B 30V 3A 500KHz Synchronous Step-Down Regulator
- RY8337 38V 3.3A 500KHz Synchronous Step-Down Regulator
单声道电感式升压功放
产品名称:HT81697 30W内置升压单声道D类/AB类音频功放
型号: HT81697
产片介绍: HT81697是一款内置升压的单声道D类 AB类 音频功率放大器,由双节锂电池串联供电升压至15 5V时, THD+N=10%,能连续输出28W 功率(4Ω负载)。 HT81697内置升压,可以为内部音频功放提供 一个高电压,从而实现更高功率,其升压值可通过外部电阻调节。HT81697可配置升压限流 值,以防止过大的电流尖峰。
产片介绍: HT81697是一款内置升压的单声道D类 AB类 音频功率放大器,由双节锂电池串联供电升压至15 5V时, THD+N=10%,能连续输出28W 功率(4Ω负载)。 HT81697内置升压,可以为内部音频功放提供 一个高电压,从而实现更高功率,其升压值可通过外部电阻调节。HT81697可配置升压限流 值,以防止过大的电流尖峰。
┄┄┄详细介绍┄┄┄
■ 概述
HT81697是一款内置升压的单声道D类/AB类 音频功率放大器,由双节锂电池串联供电升压至15.5V时, THD+N=10%,能连续输出28W 功率(4Ω负载)。
HT81697内置升压,可以为内部音频功放提供 一个高电压,从而实现更高功率,其升压值可通过外部电阻调节。HT81697可配置升压限流 值,以防止过大的电流尖峰。
HT81697具有防削顶失真(ACF)输出控制功 能,可检测并抑制由于输入音乐、语音信号幅度过大所引起的输出信号削顶失真(破音),也 能自适应地防止在BOOST升压电压下降所造成的输出削顶,显著提高音质,创造非常舒适 的听音享受,并保护扬声器免受过载损坏。HT81697提供三种不同音乐体验的ACF模式, 以及ACF-Off 模式。
HT81697具有先进的扩频功能来抑制EMI。如 果系统对EMI高度敏感,则可以将升压关闭,并将功放切换到AB类。
此外,HT81697集成了输出端过流保护、片内 过温保护、升压过压保护等功能。
■ 特征
・防削顶失真功能(防破音, Anti-Clipping Function, ACF)
・扩频技术
・输出功率
28W (VBAT=7.2V, RL=4Ω, THD+N=10%, PVDD = 15.5V, fIN = 1kHz)
22W (VBAT=7.2V, RL=4Ω, THD+N=1%, PVDD = 15.5V, fIN = 1kHz)
16.5W (VBAT=3.7V, RL=4Ω, THD+N=10%, PVDD = 12V, fIN = 1kHz)
12.8W (VBAT=3.7V, RL=4Ω, THD+N=1%, PVDD = 12V, fIN = 1kHz)
・VBAT供电范围:3.0V至12V
・内置高效升压
-可通过外部电阻调节升压值
-可调节最大限流值,有效防止电池拉死
・AB类和D类可切换
・保护功能:过流/过热/过压保护功能
・无铅封装,ESOP16
■ 应用
・蓝牙/ Wi-Fi音箱 ・便携式音箱
・智能音箱 ・智能家居
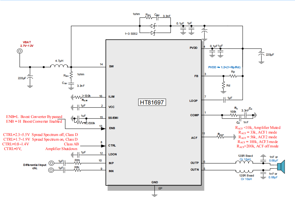
■ 典型应用电路

上一篇:HT8691R(内置BOOST升压和防破音功能的11W D/AB类音频功率放大器)
下一篇:HTA8127 内置升压的77W单体声D类音频功放