产品分类/ Products
- ET7428 1Ω Dual SPDT Negative Signal Handing Analog Switch
- ET7222 High-Speed USB 2.0(480Mbps) Switch
- ET5228H 0.6Ω Dual SPDT Negative Signal Handing Analog Switch
- ET5223 0.5Ω Dual SPDT Analog Switch
- HTR6916 共阴极16x9阵列LED 驱动器
- HTR7198(S), HTR7144(S) 带自动呼吸功能的18x
- PL62010 集成升降压控制器及双向PD3.0等多种快
- RY6050-ADJ Series 500mA Adjustable High-Speed Low Power LDO
- RY6050 Series 500mA High PSRR, Low Noise, Low Power LDO
- RY6313 40V 150mA Low Power LDO
- RY6031 300mA High PSRR, Low Noise, Low Power LDO
- RY8337C 36V 3A 500KHz Synchronous Step-Down Regulator
- RY8337B 30V 3A 500KHz Synchronous Step-Down Regulator
- RY8337 38V 3.3A 500KHz Synchronous Step-Down Regulator
单声道电感式升压功放
产品名称:HT8691R(内置BOOST升压和防破音功能的11W D/AB类音频功率放大器)
型号: HT8691R
产片介绍:HT8691R是一款内置BOOST升压模块的D类音频功率放大器。内置的BOOST升压模块可通过外置电阻调节升压值,即使是钾电池供电,在升压至7 5V,2Q负载条件下则能连续输出11W功率。其支持外部设置调节BOOST输出电压。
产片介绍:HT8691R是一款内置BOOST升压模块的D类音频功率放大器。内置的BOOST升压模块可通过外置电阻调节升压值,即使是钾电池供电,在升压至7 5V,2Q负载条件下则能连续输出11W功率。其支持外部设置调节BOOST输出电压。
┄┄┄详细介绍┄┄┄
■ 概述
HT8691R是一款内置BOOST升压模块的D类音频功率放大器。内置的BOOST升压模块可通过外置电阻调节升压值,即使是锂电池供电,在升压至7.5V, 2Q负载条件下则能连续输出11W功率。其支持外部设置调节BOOST输出电压。
HT8691R的最大特点是防削顶失真(ACF)输出控制功能,可检测并抑制由于输入音乐、语音信号幅度过大所引起的输出信号削顶失真(破音),也能自适应地防止在BOOST升压电压下降所造成的输出削顶,显著提高音质,创造非常舒适的听音享受,并保护扬声器免受过载损坏。同时芯片具有ACF-Off 模式。
HT8691R具有AB类和D类的自由切换功能,在受到D类功放EMI干扰困扰时,可随时切换至AB类音频功放模式。
HT8691R内部集成免滤波器数字调制技术,能够直接驱动扬声器,并最大程度减小脉冲输出信号的失真和噪音。输出无需滤波网络,极少的外部元器件节省了系统空间和成本,是便携式应用的理想选择。
此外,HT8691R内置的关断功能使待机电流最小化,还集成了输出端过流保护、片内过温保护和电源欠压异常保护等功能。
■ 特点:
· 防削顶失真功能(防破音,AntiClipping Function, ACF)) ·
· 免滤波器数字调制,直接驱动扬声器
· 输出功率
9.0W ((VgAr=3.7V, PVDD= 7.5V, RI=3Ω, THD+N=10%)
11.0W(Vgar=3.7V, PVDD= 7.5V, RL=2Ω, THD+N=10% )
5.5W (Vggr=3.7V, PVDD= 6.5V, Ru=4Ω, THD+N=10%)
·电源
-升压输入VBNT∶ 2.5V至5.5V
-升压输出PVDD∶ V8Ar至7.5V
·BOOST输出电压可调
· AB/类可切换
· 保护功能∶过流/过热/欠压异常保护功能
·无铅封装,SOP8L-PP
■ 应用
·蓝牙音箱 ·便携式音箱
·2.1声道小音箱 ·扩音器
·iphone/ipodipod docking ·MP4,导航仪
·2.1声道小音箱 ·扩音器
·iphone/ipodipod docking ·MP4,导航仪
·平板电脑,笔记本电脑 ·智能手机
·小尺寸LCD电视/监视器 ·便携式游戏机
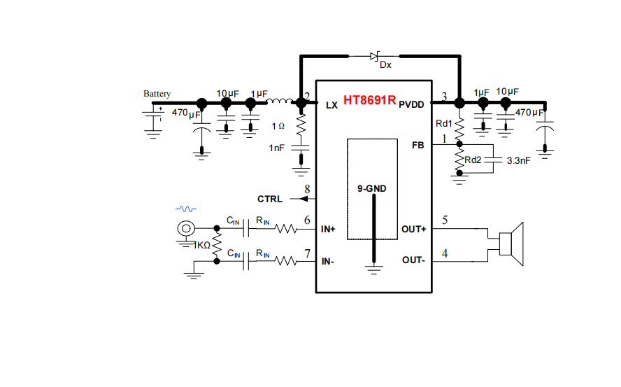
■ 典型应用图

上一篇:HT8691 内置BOOST升压和防破音功能的9.0W DIAB类音频功率放大器
下一篇:HT81697 30W内置升压单声道D类/AB类音频功放