产品分类/ Products
- ET7428 1Ω Dual SPDT Negative Signal Handing Analog Switch
- ET7222 High-Speed USB 2.0(480Mbps) Switch
- ET5228H 0.6Ω Dual SPDT Negative Signal Handing Analog Switch
- ET5223 0.5Ω Dual SPDT Analog Switch
- HTR6916 共阴极16x9阵列LED 驱动器
- HTR7198(S), HTR7144(S) 带自动呼吸功能的18x
- PL62010 集成升降压控制器及双向PD3.0等多种快
- RY6050-ADJ Series 500mA Adjustable High-Speed Low Power LDO
- RY6050 Series 500mA High PSRR, Low Noise, Low Power LDO
- RY6313 40V 150mA Low Power LDO
- RY6031 300mA High PSRR, Low Noise, Low Power LDO
- RY8337C 36V 3A 500KHz Synchronous Step-Down Regulator
- RY8337B 30V 3A 500KHz Synchronous Step-Down Regulator
- RY8337 38V 3.3A 500KHz Synchronous Step-Down Regulator
自适应双声道功放
产品名称:HT8787B 可任意限幅、内置自适应升压的2X9.0W立体声音频功放
型号: HT8787B
产片介绍:HT8787B是一款内置自适应升压的立体声D类音频功率放大器, 由锂电池供电升压至VPOUT=8 4VTHD+N=1%、1kHz信号条件下,能连续输出2×7W功率(4Ω负载)。
产片介绍:HT8787B是一款内置自适应升压的立体声D类音频功率放大器, 由锂电池供电升压至VPOUT=8 4VTHD+N=1%、1kHz信号条件下,能连续输出2×7W功率(4Ω负载)。
┄┄┄详细介绍┄┄┄
■ 概述
HT8787B是一款内置自适应升压的立体声D类音 频功率放大器,由鲤电池供电升压至VPouT=8.4V时,THD+N=1%、1kHz信号条件下,能连续输出2X7W功率 (4Ω 负载)。
HT8787B内置G类升压,可任意设置最大升压值,以满足不同的输出功率需求。该升压在小音乐信号时不升压,仅当功率较大时工作。其可大幅提高系统效率,延长电池续航时间。
HT8787B具有可任意配置的限幅(Limiter)功能限幅功能开启后,即使输入信号很大,音乐输出也能被限制在指定的功率和THD+N之内,满足不同音质体验和保护喇叭的需求。
HT8787B还具有自动限温控制 (TFB)功能,在高功率输出、高环境温度等情况下导致芯片片内温度较高时,芯片能自动降低系统增益,避免芯片进入过温关断保护模式,在保证音乐品质的前提下显著提升音乐峰值功率。
此外,HT8787B内部集成免滤波器调制技术能够直接驱动扬声器,内置的关断功能使待机电流最小化,还集成了输出端过流保护、片内过温保护和电源欠压异常保护等功能。
HT8787B内置G类升压,可任意设置最大升压值,以满足不同的输出功率需求。该升压在小音乐信号时不升压,仅当功率较大时工作。其可大幅提高系统效率,延长电池续航时间。
HT8787B具有可任意配置的限幅(Limiter)功能限幅功能开启后,即使输入信号很大,音乐输出也能被限制在指定的功率和THD+N之内,满足不同音质体验和保护喇叭的需求。
HT8787B还具有自动限温控制 (TFB)功能,在高功率输出、高环境温度等情况下导致芯片片内温度较高时,芯片能自动降低系统增益,避免芯片进入过温关断保护模式,在保证音乐品质的前提下显著提升音乐峰值功率。
此外,HT8787B内部集成免滤波器调制技术能够直接驱动扬声器,内置的关断功能使待机电流最小化,还集成了输出端过流保护、片内过温保护和电源欠压异常保护等功能。
■ 特点
·可任意配置的限幅功能
-自由配置音频限制幅度,使输出音频信号限制在固定失真水平内
·内置自动限温控制功能
·内置自动限温控制功能
-适应不同散热条件,避免出现过温关断现象
·高效自适应G类升压功能,有效延长播放时间
-可调节最大限流值,有效防止电池拉死
-升压值可调
·THD+N: 0.05%(RL=4Ω,fIN= 1kHz, Po=2X1.0W)
·低静态电流: 7mA,3.7V
·输出功率(VBAT=3.7V,fIN=1kHZ, RL=4Ω)
·THD+N: 0.05%(RL=4Ω,fIN= 1kHz, Po=2X1.0W)
·低静态电流: 7mA,3.7V
·输出功率(VBAT=3.7V,fIN=1kHZ, RL=4Ω)
2X7W (VPOUT=8.4V, THD+N= 1%)
2 X9W (VPOUT=8.4V, THD+N = 10%)
·VBAT供电范围: 2.9V至5.5V
·三种增益选择: 21dB,25.5dB,30dB
·三种增益选择: 21dB,25.5dB,30dB
·免滤波器数字调制,直接驱动扬声器保护功能
·过流/过热/欠压异常保护功能
·无铅无卤封装,ETSSOP20
■ 应用
· 智能音响 · 无线音响 · 便携式音箱
· 2.1声道小音箱 · 拉杆音箱 · 便携式游戏机
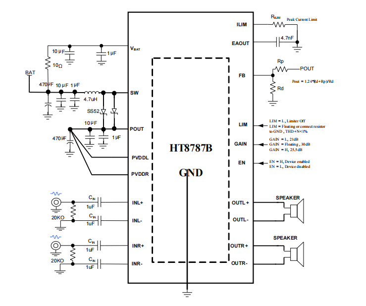
■ 典型应用图

上一篇:HT878T可任意限幅、内置自适应升压的2X8.0W立体声音频功放
下一篇:HTA8998 实时音频跟踪的高效内置升压2×10W免电感立体声AB/D类