产品分类/ Products
- ET7428 1Ω Dual SPDT Negative Signal Handing Analog Switch
- ET7222 High-Speed USB 2.0(480Mbps) Switch
- ET5228H 0.6Ω Dual SPDT Negative Signal Handing Analog Switch
- ET5223 0.5Ω Dual SPDT Analog Switch
- HTR6916 共阴极16x9阵列LED 驱动器
- HTR7198(S), HTR7144(S) 带自动呼吸功能的18x
- PL62010 集成升降压控制器及双向PD3.0等多种快
- RY6050-ADJ Series 500mA Adjustable High-Speed Low Power LDO
- RY6050 Series 500mA High PSRR, Low Noise, Low Power LDO
- RY6313 40V 150mA Low Power LDO
- RY6031 300mA High PSRR, Low Noise, Low Power LDO
- RY8337C 36V 3A 500KHz Synchronous Step-Down Regulator
- RY8337B 30V 3A 500KHz Synchronous Step-Down Regulator
- RY8337 38V 3.3A 500KHz Synchronous Step-Down Regulator
双声道电感式升压功放
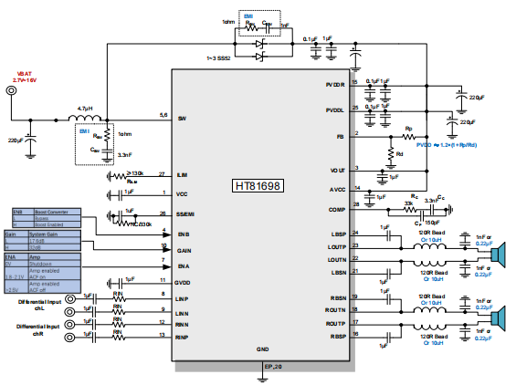
产品名称:HT81698 内置升压的25W立体声D类音频功放
型号: HT81698
产片介绍:HT81698是一款内置升压的立体声D类音频功率放大器,其支持单节理电、双节鲤电串联、5V、12V等多种输入,升压后的电压提供给功放供电,功放支持双通道立体声BTL输出以及并联PBTL单声道输出。
产片介绍:HT81698是一款内置升压的立体声D类音频功率放大器,其支持单节理电、双节鲤电串联、5V、12V等多种输入,升压后的电压提供给功放供电,功放支持双通道立体声BTL输出以及并联PBTL单声道输出。
┄┄┄详细介绍┄┄┄
■ 概述
HT81698是一款内置升压的立体声D类音频功率放大器,其支持单节锂电、双节锂电串联、5V、12V等多种输入,升压后的电压提供给功放供电,功放支持双通道立体声BTL输出以及并联PBTL单声道输出。
HT81698内置的升压电路,可通过FB脚设置升压值,以满足不同的输出功率需求。其还可通过外置电阻调节开关峰值电流限值。
此外,HT81698内部集成免滤波器调制技术,能够直接驱动扬声器,内置的关断功能使待机电流最小化,还集成了输出端过流保护、片内 过温保护、输入电源欠压异常保护、升压电压过压保护等功能。
■ 特性
・输出功率(fIN=1kHz, RL=4Ω, BTL)
双锂电7.2V:2×25W (VOUT=14.8V, THD+N= 10%)
单锂电3.7V:2×10W (VOUT=9V, THD+N = 10%)
・输出功率(fIN=1kHz, RL=2Ω, PBTL)
双锂电7.2V:50W (VOUT=14.8V, THD+N= 10%)
单锂电3.7V:20W (VOUT=9V, THD+N = 10%)
・输出功率(fIN=1kHz, RL=4Ω, PBTL)
单锂电3.7V:20W (VOUT=12V, THD+N = 10%)
・VBAT供电范围:2.7V至VOUT
・内置升压电路:可调节的升压值和升压限流
・保护功能:过流/过热/欠压异常/过压保护功能
・无铅无卤封装,ETSSOP28

■ 应用
・智能音响 ・无线音响 ・便携式音箱
・2.1声道小音箱 ・拉杆音箱 ・便携式游戏机
■ 应用电路

上一篇:HT8699R(内置BOOST升压的2X55W立体声音频功率放大器
下一篇:HT81298 内置升压的10W立体声D类音频功放