产品分类/ Products
- ET7428 1Ω Dual SPDT Negative Signal Handing Analog Switch
- ET7222 High-Speed USB 2.0(480Mbps) Switch
- ET5228H 0.6Ω Dual SPDT Negative Signal Handing Analog Switch
- ET5223 0.5Ω Dual SPDT Analog Switch
- HTR6916 共阴极16x9阵列LED 驱动器
- HTR7198(S), HTR7144(S) 带自动呼吸功能的18x
- PL62010 集成升降压控制器及双向PD3.0等多种快
- RY6050-ADJ Series 500mA Adjustable High-Speed Low Power LDO
- RY6050 Series 500mA High PSRR, Low Noise, Low Power LDO
- RY6313 40V 150mA Low Power LDO
- RY6031 300mA High PSRR, Low Noise, Low Power LDO
- RY8337C 36V 3A 500KHz Synchronous Step-Down Regulator
- RY8337B 30V 3A 500KHz Synchronous Step-Down Regulator
- RY8337 38V 3.3A 500KHz Synchronous Step-Down Regulator
双声道电感式升压功放
产品名称:HT81298 内置升压的10W立体声D类音频功放
型号: HT81298
产片介绍:HT81298是一款内置升压的立体声D类音频功率放大器,其支持单节锂电、双节锂电串联、5V等多种输入,升压后的电压提供给功放供电,功放支持双通道立体声BTL输出以及并联PBTL单声道输出
产片介绍:HT81298是一款内置升压的立体声D类音频功率放大器,其支持单节锂电、双节锂电串联、5V等多种输入,升压后的电压提供给功放供电,功放支持双通道立体声BTL输出以及并联PBTL单声道输出
┄┄┄详细介绍┄┄┄
■ 概述
HT81298是一款内置升压的立体声D类音频功率放大器,其支持单节锂电、双节锂电串联、5V等多种输入,升压后的电压提供给功放供电,功放支持双通道立体声BTL输出以及并联PBTL单声道输出。
HT81298内置的升压电路,可通过FB脚设置升压值,以满足不同的输出功率需求。其还可通过外置电阻调节开关峰值电流限值。
HT81298内置的升压电路,可通过FB脚设置升压值,以满足不同的输出功率需求。其还可通过外置电阻调节开关峰值电流限值。
此外,HT81298内部集成免滤波器调制技术,能够直接驱动扬声器,内置的关断功能使待机电流最小化,还集成了输出端过流保护、片内过温保护、输入电源欠压异常保护、升压电压过压保护等功能。
HT81298具有防削顶失真(ACF)输出控制功能,可检测并抑制由于输入音乐、语音信号幅度过大所引起的输出信号削顶失真(破音),也能自适应地防止在BOOST升压电压下降所造成的输出削顶,显著提高音质,创造非常舒适的听音享受,并保护扬声器免受过载损坏。
HT81298具有防削顶失真(ACF)输出控制功能,可检测并抑制由于输入音乐、语音信号幅度过大所引起的输出信号削顶失真(破音),也能自适应地防止在BOOST升压电压下降所造成的输出削顶,显著提高音质,创造非常舒适的听音享受,并保护扬声器免受过载损坏。
■ 特点
· 输出功率(fIN=1kHZ,RL=4Ω ,BTL)
VBAT = 3.7V,2x10W(VOUT=9.5V,THD+N=10%)
VBAT=7.2V,2x16W(VOUT=12V, THD+N= 10%)
· 输出功率(fIN=1kHZ,RL=4Ω,PBTL)
VBAT=3.7V,20W(VOUT=12V, THD+N=10%)
· VBAT供电范围:2.7V至10V
· 内置升压电路:可调节的升压值和升压限流
· ACF防破音功能可选
· 模拟差分/单端输入,输出模式立体声/单声道可选
· 保护功能:过流/过热/欠压异常/过压保护功能无铅无卤封装,ETSSOP28
· 内置升压电路:可调节的升压值和升压限流
· ACF防破音功能可选
· 模拟差分/单端输入,输出模式立体声/单声道可选
· 保护功能:过流/过热/欠压异常/过压保护功能无铅无卤封装,ETSSOP28
■ 应用
· 智能音响 · 无线音响 · 便携式音箱
· 2.1声道小音箱 · 拉杆音箱 · 便携式游戏机
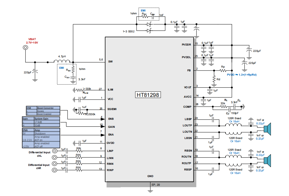
■ 典型应用图
