产品分类/ Products
- ET7428 1Ω Dual SPDT Negative Signal Handing Analog Switch
- ET7222 High-Speed USB 2.0(480Mbps) Switch
- ET5228H 0.6Ω Dual SPDT Negative Signal Handing Analog Switch
- ET5223 0.5Ω Dual SPDT Analog Switch
- HTR6916 共阴极16x9阵列LED 驱动器
- HTR7198(S), HTR7144(S) 带自动呼吸功能的18x
- PL62010 集成升降压控制器及双向PD3.0等多种快
- RY6050-ADJ Series 500mA Adjustable High-Speed Low Power LDO
- RY6050 Series 500mA High PSRR, Low Noise, Low Power LDO
- RY6313 40V 150mA Low Power LDO
- RY6031 300mA High PSRR, Low Noise, Low Power LDO
- RY8337C 36V 3A 500KHz Synchronous Step-Down Regulator
- RY8337B 30V 3A 500KHz Synchronous Step-Down Regulator
- RY8337 38V 3.3A 500KHz Synchronous Step-Down Regulator
5V充2节/3节充电芯片
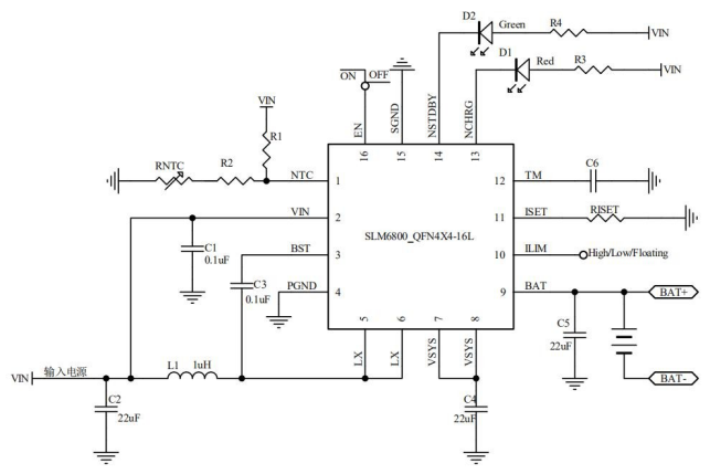
产品名称:SLM6800 5V 输入两节锂电池升压充电电路
型号: SLM6800
产片介绍:SLM6800 是一款面向5V适配器的两节锂电池同步升压充电电路。它是采用全集成的功率型MOS器件和750kHz开关频率的同步升压型转换器,因此具有高达92%以上的充电效率,最大可支持1 5A的充电电流。
产片介绍:SLM6800 是一款面向5V适配器的两节锂电池同步升压充电电路。它是采用全集成的功率型MOS器件和750kHz开关频率的同步升压型转换器,因此具有高达92%以上的充电效率,最大可支持1 5A的充电电流。
┄┄┄详细介绍┄┄┄
■ 概述
SLM6800是一款面向5V适配器的两节锂电池同步升压电流电路。它是采用全集成的功率型MOS器件和750KHz开关频率的同步升压型转换器,因此具有高达92%以上的充电效率,最大可支 持1.5A的充电电流。
SLM6800包括完整的充电终止电路、自动再充电和一个精确度达±1%的8.4V预设充电电压,内 部集成了防反灌保护、输出短路保护、芯片及电池温度保护等多种功能。
SLM6800可以自适应适配器的电流供应能力, 确保输入适配器不会出现过载现象,所以适用于各种直流设备以及标准的USB充电设备。
SLM6800集成了20V的功率型MOSFET。可以抗高达20V的电压,并且集成了欠压和过压保护功能,具有很高的可靠性,无需额外加抗浪涌或过压保护器件。
SLM6800采用小型化的QFN4x4-16L封装,节省PCB面积。
SLM6800包括完整的充电终止电路、自动再充电和一个精确度达±1%的8.4V预设充电电压,内 部集成了防反灌保护、输出短路保护、芯片及电池温度保护等多种功能。
SLM6800可以自适应适配器的电流供应能力, 确保输入适配器不会出现过载现象,所以适用于各种直流设备以及标准的USB充电设备。
SLM6800集成了20V的功率型MOSFET。可以抗高达20V的电压,并且集成了欠压和过压保护功能,具有很高的可靠性,无需额外加抗浪涌或过压保护器件。
SLM6800采用小型化的QFN4x4-16L封装,节省PCB面积。
■ 特性
• 高达20V的输入电压保护
• 全集成功率型MOSFET
• 高达92%以上的输出效率
• 最大1.5A的可调输出电流
• 输入电流自动识别,适配器自适应
• 芯片高温自动限流和过温关断保护
• 无需防反灌电流二极管
• 无需外置功率 MOS 管或续流二极管
• 精度达到±1%的8.4V充电电压
• 充电状态双灯指示、无电池或故障状态显示
• 双节5.6V涓流充电电压切换
• 集成欠压及过压保护功能
• 电池温度监测功能
• 输出短路保护功能
• 采用小型化的QFN4x4-16L封装
• 高达20V的输入电压保护
• 全集成功率型MOSFET
• 高达92%以上的输出效率
• 最大1.5A的可调输出电流
• 输入电流自动识别,适配器自适应
• 芯片高温自动限流和过温关断保护
• 无需防反灌电流二极管
• 无需外置功率 MOS 管或续流二极管
• 精度达到±1%的8.4V充电电压
• 充电状态双灯指示、无电池或故障状态显示
• 双节5.6V涓流充电电压切换
• 集成欠压及过压保护功能
• 电池温度监测功能
• 输出短路保护功能
• 采用小型化的QFN4x4-16L封装
■ 最大额定值
• 输入电源电压(VIN):-0.3V~22V
• BAT:-0.3V~22V
• TM:-0.3V~7V
• 其它:-0.3V~VIN+0.3V
• BAT短路持续时间:连续
• 最大结温:145℃
• 工作环境温度范围:-40℃~85℃
• 贮存温度范围:-65℃~125℃
• 引脚温度(焊接时间10秒):260℃
• BAT:-0.3V~22V
• TM:-0.3V~7V
• 其它:-0.3V~VIN+0.3V
• BAT短路持续时间:连续
• 最大结温:145℃
• 工作环境温度范围:-40℃~85℃
• 贮存温度范围:-65℃~125℃
• 引脚温度(焊接时间10秒):260℃
■ 应用
• 移动电话
• 平板电脑
• 蓝牙音箱
• 数码相机
• 移动电源
• GPS
• 便携式设备、各种充电器
• 平板电脑
• 蓝牙音箱
• 数码相机
• 移动电源
• GPS
• 便携式设备、各种充电器
■ 充电电流与电池电压关系图


■ 典型应用

上一篇:第一页
下一篇:NS2582 同步升压双节锂电池充电管理 IC