产品分类/ Products
- ET7428 1Ω Dual SPDT Negative Signal Handing Analog Switch
- ET7222 High-Speed USB 2.0(480Mbps) Switch
- ET5228H 0.6Ω Dual SPDT Negative Signal Handing Analog Switch
- ET5223 0.5Ω Dual SPDT Analog Switch
- HTR6916 共阴极16x9阵列LED 驱动器
- HTR7198(S), HTR7144(S) 带自动呼吸功能的18x
- PL62010 集成升降压控制器及双向PD3.0等多种快
- RY6050-ADJ Series 500mA Adjustable High-Speed Low Power LDO
- RY6050 Series 500mA High PSRR, Low Noise, Low Power LDO
- RY6313 40V 150mA Low Power LDO
- RY6031 300mA High PSRR, Low Noise, Low Power LDO
- RY8337C 36V 3A 500KHz Synchronous Step-Down Regulator
- RY8337B 30V 3A 500KHz Synchronous Step-Down Regulator
- RY8337 38V 3.3A 500KHz Synchronous Step-Down Regulator
DC-DC升压
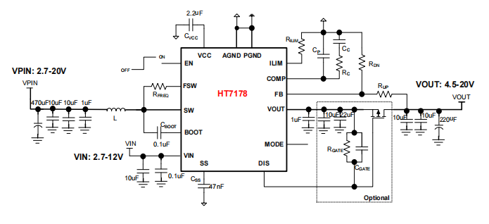
产品名称:HT7178 带输出关断的20V,14A全集成同步升压转换器
型号: HT7178
产片介绍:HT7178是一款高功率、全集成升压转换器,带有负载关断功能的栅极驱动,集成16mQ功率开关管和16mQ同步整流管,为便携式系统提供高效的小尺寸解决方案。
产片介绍:HT7178是一款高功率、全集成升压转换器,带有负载关断功能的栅极驱动,集成16mQ功率开关管和16mQ同步整流管,为便携式系统提供高效的小尺寸解决方案。
┄┄┄详细介绍┄┄┄
■ 概述
HT7178是一款高功率、全集成升压转换器,带有负载关断功能的栅极驱动,集成16mΩ功率开关管和16mΩ同步整流管,为便携式系统提供高效的小尺寸解决方案。
HT7178具有2.7V至20V宽输入电压范围,可为采用单节或两节鲤电池,或12V铅酸电池的应用提供支持。该器件具备14A开关电流能力,并且能够提供高达20V的输出电压。
HT7178采用自适应恒定关断时间峰值 电流控制拓扑结构来调节输出电压。在中等到重负载条件下,HT7178 工作在PWM 模式。在轻负载条件下,该器件可通过MODE引脚选择下列两种工作模式之一。一种是可提高效率的PFM模式: 另一种是可避免因开关频率较低而引发应用问题的强制PWM模式。PWM模式下,HT7178的开关频率可通过外部电阻调节,支持200kHz至1.4MHz的范围。
HT7178还支持可编程的软启动,以及可调节的开关峰值电流限制。另外,HT7178集成了输出关断功能的栅极驱动,在SD状态,可完全断开输入电源。
此外,该器件还提供有22V输出过压保护、逐周期过流保护和热关断保护。
HT7178具有2.7V至20V宽输入电压范围,可为采用单节或两节鲤电池,或12V铅酸电池的应用提供支持。该器件具备14A开关电流能力,并且能够提供高达20V的输出电压。
HT7178采用自适应恒定关断时间峰值 电流控制拓扑结构来调节输出电压。在中等到重负载条件下,HT7178 工作在PWM 模式。在轻负载条件下,该器件可通过MODE引脚选择下列两种工作模式之一。一种是可提高效率的PFM模式: 另一种是可避免因开关频率较低而引发应用问题的强制PWM模式。PWM模式下,HT7178的开关频率可通过外部电阻调节,支持200kHz至1.4MHz的范围。
HT7178还支持可编程的软启动,以及可调节的开关峰值电流限制。另外,HT7178集成了输出关断功能的栅极驱动,在SD状态,可完全断开输入电源。
此外,该器件还提供有22V输出过压保护、逐周期过流保护和热关断保护。
■ 特点
· 输入电压范围VPIN: 2.7V20V
· 输出电压范围VOUT: 4.5V-20V
· 可编程峰值电流: 14A
· 高转换效率:
95% (VPIN = 7.2V, VOUT = 16V, IOUT = 3A)
· 高转换效率:
95% (VPIN = 7.2V, VOUT = 16V, IOUT = 3A)
94% (VPIN = 12V, VOUT = 18V, IOUT = 4A)
90%(VPIN = 3.3, VOUT = 9V, lOUT = 3A)
· 轻载条件下两种调制方式: 脉频调制 (PFM) 和强制脉宽调试(PWM)
· 集成输出关断的栅极驱动
· 低关断功耗,关断电流luA
· 可调节的开关频率:200k-1.4M
· 可编程软启动
· 输出过压(22V)、逐周期过流、热关断等保护
· 轻载条件下两种调制方式: 脉频调制 (PFM) 和强制脉宽调试(PWM)
· 集成输出关断的栅极驱动
· 低关断功耗,关断电流luA
· 可调节的开关频率:200k-1.4M
· 可编程软启动
· 输出过压(22V)、逐周期过流、热关断等保护
· QFN3.5x4.5-20L,无铅超薄封装
■ 应用
· 无线音箱 · 便携式音箱
· 快充移动电源 · 电子烟
· USB TYPE-C 电源传输 · 拉杆音箱
· 平板电脑,笔记本电脑 · POS机终端
· 快充移动电源 · 电子烟
· USB TYPE-C 电源传输 · 拉杆音箱
· 平板电脑,笔记本电脑 · POS机终端
■ 典型应用图

上一篇:HX4004/A 电容式升压 兼容型号 PS3120A/CS3103/LP3120/LP3110等
下一篇:HT7167 带输出关断的13V,12A全集成同步升压转换器