产品分类/ Products
- ET7428 1Ω Dual SPDT Negative Signal Handing Analog Switch
- ET7222 High-Speed USB 2.0(480Mbps) Switch
- ET5228H 0.6Ω Dual SPDT Negative Signal Handing Analog Switch
- ET5223 0.5Ω Dual SPDT Analog Switch
- HTR6916 共阴极16x9阵列LED 驱动器
- HTR7198(S), HTR7144(S) 带自动呼吸功能的18x
- PL62010 集成升降压控制器及双向PD3.0等多种快
- RY6050-ADJ Series 500mA Adjustable High-Speed Low Power LDO
- RY6050 Series 500mA High PSRR, Low Noise, Low Power LDO
- RY6313 40V 150mA Low Power LDO
- RY6031 300mA High PSRR, Low Noise, Low Power LDO
- RY8337C 36V 3A 500KHz Synchronous Step-Down Regulator
- RY8337B 30V 3A 500KHz Synchronous Step-Down Regulator
- RY8337 38V 3.3A 500KHz Synchronous Step-Down Regulator
DC-DC升压
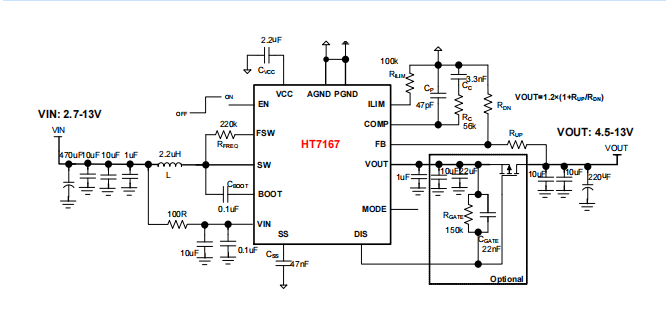
产品名称:HT7167 带输出关断的13V,12A全集成同步升压转换器
型号: HT7167
产片介绍: HT7167是一款高功率、全集成升压转换器,带有负载关断功能的栅极驱动,集成16mΩ功率开关管和23mΩ同步整流管,为便携式系统提供高效的小尺寸解决方案。
产片介绍: HT7167是一款高功率、全集成升压转换器,带有负载关断功能的栅极驱动,集成16mΩ功率开关管和23mΩ同步整流管,为便携式系统提供高效的小尺寸解决方案。
┄┄┄详细介绍┄┄┄
■ 概述
HT7167是一款高功率、全集成升压转换器,带有负载关断功能的栅极驱动,集成16mΩ功率开关管和23mΩ同步整流管,为便携式系统提供高效的小尺寸解决方案。
HT7167具有2.7V至13V宽输入电压范围,可为采用单节或两节鲤电池的应用提供支持。该器件具备12A开关电流能力,并且能够提供13V的输出电压。
HT7167采用自适应恒定关断时间峰值电流控制拓扑结构来调节输出电压。在中等到重负载条件下,HT7167工作在PWM 模式。在轻负载条件下,该器件可通过MODE引脚选择下列两种工作模式之一。一种是可提高效率的PFMI模式:另一种是可避免因开关频率较低而引发应用问题的强制PWM模式。PWM模式下,HT7167的开关频率可通过外部电阻调节,支持200kHz至1.4MHz的范围。
HT7167还支持可编程的软启动,以及可调节的开关峰值电流限制。另外,HT7167集成了输出关断功能的栅极驱动,在SD状态,可完全断开输入电源。
此外,该器件还提供有14V输出过压保护、逐周期过流保护和热关断保护。
■ 特点
HT7167是一款高功率、全集成升压转换器,带有负载关断功能的栅极驱动,集成16mΩ功率开关管和23mΩ同步整流管,为便携式系统提供高效的小尺寸解决方案。
HT7167具有2.7V至13V宽输入电压范围,可为采用单节或两节鲤电池的应用提供支持。该器件具备12A开关电流能力,并且能够提供13V的输出电压。
HT7167采用自适应恒定关断时间峰值电流控制拓扑结构来调节输出电压。在中等到重负载条件下,HT7167工作在PWM 模式。在轻负载条件下,该器件可通过MODE引脚选择下列两种工作模式之一。一种是可提高效率的PFMI模式:另一种是可避免因开关频率较低而引发应用问题的强制PWM模式。PWM模式下,HT7167的开关频率可通过外部电阻调节,支持200kHz至1.4MHz的范围。
HT7167还支持可编程的软启动,以及可调节的开关峰值电流限制。另外,HT7167集成了输出关断功能的栅极驱动,在SD状态,可完全断开输入电源。
此外,该器件还提供有14V输出过压保护、逐周期过流保护和热关断保护。
■ 特点
· 输入电压范围VIN: 2.7V-13V
· 输出电压范围Vout: 4.5V-13V可编程峰值电流: 12A
· 高转换效率:
93%(VIN = 7.4V,VouT=12V,IouT=3A)
· 输出电压范围Vout: 4.5V-13V可编程峰值电流: 12A
· 高转换效率:
93%(VIN = 7.4V,VouT=12V,IouT=3A)
92%(VIN = 3.6V,VouT-9V,IouT=1A)
· 轻载条件下两种调制方式: 脉频调制 (PFM) 和强制脉宽调试(PWM)
· 集成输出关断的栅极驱动低关断功耗,关断电流luA
· 可调节的开关频率:200k-1.4M
· 可调节的开关频率:200k-1.4M
· 可编程软启动
· 输出过压(14V)、逐周期过流、热关断等保护
· 输出过压(14V)、逐周期过流、热关断等保护
· DFN20L,4.5mm*3.5mm 无铅超薄封装
■ 应用
· 无线音箱 · 便携式音箱
· 快充移动电源 · 电子烟
· USB TYPE-C 电源传输 · 拉杆音箱
· 平板电脑,笔记本电脑 · POS机终端
· 快充移动电源 · 电子烟
· USB TYPE-C 电源传输 · 拉杆音箱
· 平板电脑,笔记本电脑 · POS机终端
■典型应用图

上一篇:HT7178 带输出关断的20V,14A全集成同步升压转换器
下一篇:HT8903 内置MOS管 9V 9A高效率升压转换器
