产品分类/ Products
- ET7428 1Ω Dual SPDT Negative Signal Handing Analog Switch
- ET7222 High-Speed USB 2.0(480Mbps) Switch
- ET5228H 0.6Ω Dual SPDT Negative Signal Handing Analog Switch
- ET5223 0.5Ω Dual SPDT Analog Switch
- HTR6916 共阴极16x9阵列LED 驱动器
- HTR7198(S), HTR7144(S) 带自动呼吸功能的18x
- PL62010 集成升降压控制器及双向PD3.0等多种快
- RY6050-ADJ Series 500mA Adjustable High-Speed Low Power LDO
- RY6050 Series 500mA High PSRR, Low Noise, Low Power LDO
- RY6313 40V 150mA Low Power LDO
- RY6031 300mA High PSRR, Low Noise, Low Power LDO
- RY8337C 36V 3A 500KHz Synchronous Step-Down Regulator
- RY8337B 30V 3A 500KHz Synchronous Step-Down Regulator
- RY8337 38V 3.3A 500KHz Synchronous Step-Down Regulator
DC-DC升压
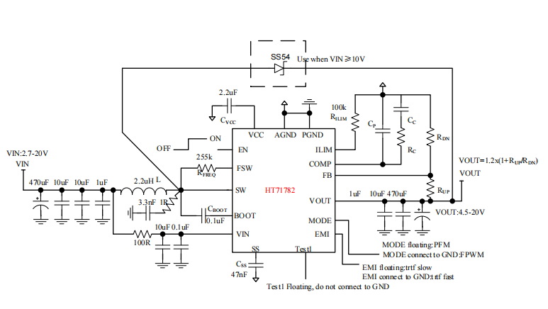
产品名称:HT71782 20v 15a 同步升压芯片
型号: HT71782
产片介绍: HT71782 外围二极管SS54,输入电压大于10V的时候,输出电流比较大的时候,加二极管功率表现更好,性能更稳定,,输入低于10V的时候可以考虑不加,详细可以咨询我们技术人员。
产片介绍: HT71782 外围二极管SS54,输入电压大于10V的时候,输出电流比较大的时候,加二极管功率表现更好,性能更稳定,,输入低于10V的时候可以考虑不加,详细可以咨询我们技术人员。
┄┄┄详细介绍┄┄┄
■ 概述
HT71782是一款高功率、全集成升压转换 器,集成16mΩ功率开关管和18mΩ同步整流管, 为便携式系统提供高效的小尺寸解决方案。
HT71782具有2.7V至20V宽输入电压范围, 可为采用单节或两节锂电池的应用提供支持。 该器件具备15A开关电流能力,并且能够提供 20V的输出电压。
HT71782采用自适应恒定关断时间峰值电 流控制拓扑结构来调节输出电压。在中等到重负载条件下,HT71782工作在PWM 模式。在轻负载条件下,该器件可通过MODE引脚选择下列两种工作模式之一。一种是可提高效率的 PFM模式;另一种是可避免因开关频率较低而引发应用问题的强制PWM模式。PWM模式下, HT71782的开关频率可通过外部电阻调节,支持200kHz至1.0MHz的范围。
HT71782还支持可编程的软启动,以及可调节的开关峰值电流限制。另外,HT71782支持两种不同的tr/tf,以适应不同的EMI和效率需求。
此外,该器件还提供有22V输出过压保护、逐周期过流保护和热关断保护。
■ 特点
・输入电压范围VIN:2.7V-20V
・输出电压范围VOUT:4.5V-20V
・可编程峰值电流:15A
・高转换效率: 93% (VIN = 7.4V, VOUT=15.5V, IOUT =1.5A)
・轻载条件下两种调制方式:脉频调制(PFM)和强制脉宽调试(FPWM)
・支持两种tr/tf模式,应对EMI挑战
・低关断功耗,关断电流1uA
・可调节的开关频率:200k-1.0M
・可编程软启动
・输出过压 (22V)、逐周期过流、热关断等保护
・QFN20L, 3.5mm *4.5mm 无铅超薄封装
■ 应用
・无线音箱 ・便携式音箱
・快充移动电源 ・电子烟
・USB TYPE-C 电源传输 ・拉杆音箱
・平板电脑,笔记本电脑 ・POS机终端
■ 典型应用图

上一篇:HT71672, 13V,12A全集成同步升压转换器
下一篇:HT71778 实时音频信号跟踪的18V, 15A全集成同步升压转换器
