产品分类/ Products
- ET7428 1Ω Dual SPDT Negative Signal Handing Analog Switch
- ET7222 High-Speed USB 2.0(480Mbps) Switch
- ET5228H 0.6Ω Dual SPDT Negative Signal Handing Analog Switch
- ET5223 0.5Ω Dual SPDT Analog Switch
- HTR6916 共阴极16x9阵列LED 驱动器
- HTR7198(S), HTR7144(S) 带自动呼吸功能的18x
- PL62010 集成升降压控制器及双向PD3.0等多种快
- RY6050-ADJ Series 500mA Adjustable High-Speed Low Power LDO
- RY6050 Series 500mA High PSRR, Low Noise, Low Power LDO
- RY6313 40V 150mA Low Power LDO
- RY6031 300mA High PSRR, Low Noise, Low Power LDO
- RY8337C 36V 3A 500KHz Synchronous Step-Down Regulator
- RY8337B 30V 3A 500KHz Synchronous Step-Down Regulator
- RY8337 38V 3.3A 500KHz Synchronous Step-Down Regulator
DC-DC升压
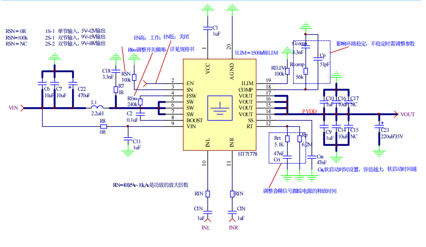
产品名称:HT71778 实时音频信号跟踪的18V, 15A全集成同步升压转换器
型号: HT71778
产片介绍:HT71778是一款高功率、全集成升压转换器,集成16mΩ功率开关管和18mΩ同步整流管,为便携式系统提供高效的小尺寸解决方案。
产片介绍:HT71778是一款高功率、全集成升压转换器,集成16mΩ功率开关管和18mΩ同步整流管,为便携式系统提供高效的小尺寸解决方案。
┄┄┄详细介绍┄┄┄
■ 概述
HT71778是一款高功率、全集成升压转换 器,集成16mΩ功率开关管和18mΩ同步整流管,为便携式系统提供高效的小尺寸解决方案。
HT71778具有宽输入电压范围,可为采用单节或两节锂电池的应用提供支持。该器件可为音频功率放大器提供实时跟随音源信号的电源供电,从而在整个功率段内使整个系统保持在高效率。该方式供电相比直接升压供电方式,电池续航时间预计可提升50%以上。
HT71778采用自适应恒定关断时间峰值电流控制拓扑结构来调节输出电压。在中等到重负载条件下,HT71778工作在PWM 模式。在轻 负载条件下,该器件工作在可提高效率的PFM模式。PWM模式下,HT71778的开关频率可通 过外部电阻调节,支持200kHz至1.0MHz的范围。
HT71778还支持可编程的软启动,以及可调节的开关峰值电流限制。
此外,该器件还提供有22V输出过压保护、逐周期过流保护和热关断保护。
■ 特点
・实时音频信号跟踪的电源供电
SN 短接地, VIN = 2.7~4.5V, VOUT = 5V~12V
RSN(to GND) = 100k, VIN = 2.7~8.5V, VOUT = 9V~15V
SN 悬空, VIN = 2.7~8.5V, VOUT = 9V~18V
・可编程峰值电流:15A
・高转换效率:
93% (VIN = 7.4V, VOUT=15.5V, IOUT =1.5A)
・低关断功耗,关断电流1uA
・可调节的开关频率:200k-1.0M
・可编程软启动
・输出过压 (22V)、逐周期过流、热关断等保护
・QFN3.5×4.5-20L 无铅超薄封装
■ 应用
・无线音箱
・便携式音箱
■ 典型应用图

