产品分类/ Products
- ET7428 1Ω Dual SPDT Negative Signal Handing Analog Switch
- ET7222 High-Speed USB 2.0(480Mbps) Switch
- ET5228H 0.6Ω Dual SPDT Negative Signal Handing Analog Switch
- ET5223 0.5Ω Dual SPDT Analog Switch
- HTR6916 共阴极16x9阵列LED 驱动器
- HTR7198(S), HTR7144(S) 带自动呼吸功能的18x
- PL62010 集成升降压控制器及双向PD3.0等多种快
- RY6050-ADJ Series 500mA Adjustable High-Speed Low Power LDO
- RY6050 Series 500mA High PSRR, Low Noise, Low Power LDO
- RY6313 40V 150mA Low Power LDO
- RY6031 300mA High PSRR, Low Noise, Low Power LDO
- RY8337C 36V 3A 500KHz Synchronous Step-Down Regulator
- RY8337B 30V 3A 500KHz Synchronous Step-Down Regulator
- RY8337 38V 3.3A 500KHz Synchronous Step-Down Regulator
DC-DC降压
产品名称:PL83251 降压型开关稳压器
型号: PL83251
产片介绍:PL83251是一款具有CC CV控制环路的单片36V、2 4A降压型开关稳压器。PL83251集成了一个高效率同步降压开关稳压器,包括一个36V 108mΩ高侧和一个36V、102mΩ低侧MOSFET,可在6 5V至36V的宽工作输入电压下提供2 4A的连续负载电流。
产片介绍:PL83251是一款具有CC CV控制环路的单片36V、2 4A降压型开关稳压器。PL83251集成了一个高效率同步降压开关稳压器,包括一个36V 108mΩ高侧和一个36V、102mΩ低侧MOSFET,可在6 5V至36V的宽工作输入电压下提供2 4A的连续负载电流。
┄┄┄详细介绍┄┄┄
1、产品特征
• 2.4A持续输出电流能力
• 6.5V-36V的宽工作输入范围,具有33V输入过压保护
• 集成36V、108mΩ高压侧和36V、102mΩ低压侧功率MOSFET开关
• 高达95%效率
• 内部固定3A恒流控制
• 可编程软启动限制启动时的浪涌电流
• 使用低ESR陶瓷输出电容器依旧稳定
• 固定500KHz开关频率
• 支持输入欠压保护、输出过压保护、过温保护
• 热增强型ESOP-8封装
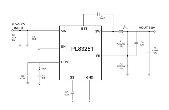
2、应用原理图

3、产品描述
PL83251是一款具有CC/CV控制环路的单片36V、2.4A降压型开关稳压器。PL83251集成了一个高效率同步降压开关稳压器,包括一个36V 108mΩ高侧和一个36V、102mΩ低侧MOSFET,可在6.5V至36V的宽工作输入电压下提供2.4A的连续负载电流。峰值电流模式控制提供快速瞬态响应和逐周期电流限制。可编程软启动可防止上电时出现浪涌电流。在停机模式下,电源电流降至1μA以下。
4、典型应用场景
• 车载充电器
• 便携式充电设备
• 通用型DC-DC转换器
上一篇:PL86051 60V5A同步降压转换器
下一篇:PL8322 同步降压转换器