产品分类/ Products
- ET7428 1Ω Dual SPDT Negative Signal Handing Analog Switch
- ET7222 High-Speed USB 2.0(480Mbps) Switch
- ET5228H 0.6Ω Dual SPDT Negative Signal Handing Analog Switch
- ET5223 0.5Ω Dual SPDT Analog Switch
- HTR6916 共阴极16x9阵列LED 驱动器
- HTR7198(S), HTR7144(S) 带自动呼吸功能的18x
- PL62010 集成升降压控制器及双向PD3.0等多种快
- RY6050-ADJ Series 500mA Adjustable High-Speed Low Power LDO
- RY6050 Series 500mA High PSRR, Low Noise, Low Power LDO
- RY6313 40V 150mA Low Power LDO
- RY6031 300mA High PSRR, Low Noise, Low Power LDO
- RY8337C 36V 3A 500KHz Synchronous Step-Down Regulator
- RY8337B 30V 3A 500KHz Synchronous Step-Down Regulator
- RY8337 38V 3.3A 500KHz Synchronous Step-Down Regulator
DC-DC降压
产品名称:PL8322 同步降压转换器
型号: P18322
产片介绍:PL8322集成了高效率的同步降压开关功率管,其中包括高侧36V、76mΩ和低侧36V、52mΩ MOSFET,以提供3 1A的连续负载电流,工作输入电压范围为6 5V至30V,并具有33V的输入过压保护。峰值电流模式控制提供快速的瞬态响应和逐周期电流限制。
产片介绍:PL8322集成了高效率的同步降压开关功率管,其中包括高侧36V、76mΩ和低侧36V、52mΩ MOSFET,以提供3 1A的连续负载电流,工作输入电压范围为6 5V至30V,并具有33V的输入过压保护。峰值电流模式控制提供快速的瞬态响应和逐周期电流限制。
┄┄┄详细介绍┄┄┄
1、产品特征:
• 3.1A持续输出电流能力
• 6.5V-36V的宽范围输入电压,同时具备33V的输入电压保护
• 维持40V输入电压峰值
• 集成高侧36V, 76mΩ和低侧36V, 52mΩ功率场效应管
• 高达95%效率
• 逐周期恒压和恒流模式控制
• 可配置线路衰减补偿功能
• 可配置充电电流限制功能
• 可编程软启功能,可限制充电时的瞬间电流
• 内部补偿以节省外部器件
• 使用低等效串联电阻(ESR)的陶瓷输出电容器也能输出稳定
• 固定100KHz开关频率
• 支持输入欠压保护,输出过压保护
• 支持过温保护
• 软启动时间可通过外部编程控制
• 33V输入电压保护,可防止功率场效应管在高电压,高电流情况工作
• 在轻载模式下采用脉冲跳频模式以提升轻载效率
• 热增强型ESOP-8封装
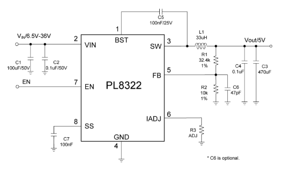
2、应用原理图


3、产品描述
PL8322集成了高效率的同步降压开关功率管,其中包括高侧36V、76mΩ和低侧36V、52mΩ MOSFET,以提供3.1A的连续负载电流,工作输入电压范围为6.5V至30V,并具有33V的输入过压保护。峰值电流模式控制提供快速的瞬态响应和逐周期电流限制。
PL8322具有可配置的线路压降补偿和可配置的充电电流限制。CC/CV模式控制在恒流充电和恒压充电阶段之间提供平滑的过渡。内置软启动防止在升压时的涌入电流。
4、典型应用场景
• 车载充电器
• 便携式充电器
• 通用型USB充电器
• 通用型直流-直流充电器
上一篇:PL83251 降压型开关稳压器
下一篇:PL8332G 同步降压转换器