产品分类/ Products
- ET7428 1Ω Dual SPDT Negative Signal Handing Analog Switch
- ET7222 High-Speed USB 2.0(480Mbps) Switch
- ET5228H 0.6Ω Dual SPDT Negative Signal Handing Analog Switch
- ET5223 0.5Ω Dual SPDT Analog Switch
- HTR6916 共阴极16x9阵列LED 驱动器
- HTR7198(S), HTR7144(S) 带自动呼吸功能的18x
- PL62010 集成升降压控制器及双向PD3.0等多种快
- RY6050-ADJ Series 500mA Adjustable High-Speed Low Power LDO
- RY6050 Series 500mA High PSRR, Low Noise, Low Power LDO
- RY6313 40V 150mA Low Power LDO
- RY6031 300mA High PSRR, Low Noise, Low Power LDO
- RY8337C 36V 3A 500KHz Synchronous Step-Down Regulator
- RY8337B 30V 3A 500KHz Synchronous Step-Down Regulator
- RY8337 38V 3.3A 500KHz Synchronous Step-Down Regulator
DC-DC降压
产品名称:PL8332G 同步降压转换器
型号: PL8332G
产片介绍:L8332G是一款单片36V、3 1A降压开关稳压器。PL8332G集成了一个高侧36V 79mΩ和一个低侧36V、62mΩ MOSFET,以在6 5V到36V的工作输入电压范围内提供3 1A的连续负载电流,并具有33V的输入过压保护。峰值电流模式控制提供快速瞬态响应和逐周期电流限制。可编程软启动防止上电时的涌入电流
产片介绍:L8332G是一款单片36V、3 1A降压开关稳压器。PL8332G集成了一个高侧36V 79mΩ和一个低侧36V、62mΩ MOSFET,以在6 5V到36V的工作输入电压范围内提供3 1A的连续负载电流,并具有33V的输入过压保护。峰值电流模式控制提供快速瞬态响应和逐周期电流限制。可编程软启动防止上电时的涌入电流
┄┄┄详细介绍┄┄┄
1、产品特征
• 3.1A持续输出电流能力
• 6.5V-30V的宽范围输入电压,同时具备输入电压保护功能
• 维持40V输入电压峰值
• 集成高侧36V, 79mΩ和低侧36V, 62mΩ功率场效应管开关
• 高达95%效率
• 可编程软启动功能,可限制设备通电时的瞬时电流
• 低等效串联电阻(ESR)的陶瓷输出电容器也能输出稳定
• 固定300KHz开关频率
• 支持输入欠压保护
• 支持输入过压保护,可防止场效应管在高电压,高电流情况工作
• 支持输出过压保护
• 采用高侧电流限制和低侧电流限制的办法进行短路保护
• 支持过温保护
• 热增强型ESOP-8封装
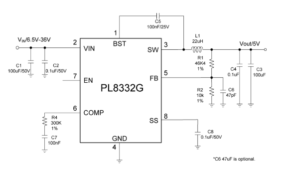
2、应用原理图


3、产品描述
PL8332G是一款单片36V、3.1A降压开关稳压器。PL8332G集成了一个高侧36V 79mΩ和一个低侧36V、62mΩ MOSFET,以在6.5V到36V的工作输入电压范围内提供3.1A的连续负载电流,并具有33V的输入过压保护。峰值电流模式控制提供快速瞬态响应和逐周期电流限制。可编程软启动防止上电时的涌入电流。
4、典型应用场景
• 机顶盒 • 数据通信
• 电视 • 分布式电力系统
• DVD, 液晶显示屏 • USB车载充电器
• 笔记本 • 便携式充电器
• 通用
上一篇:PL8322 同步降压转换器
下一篇:PL82051 同步降压转换器