产品分类/ Products
- ET7428 1Ω Dual SPDT Negative Signal Handing Analog Switch
- ET7222 High-Speed USB 2.0(480Mbps) Switch
- ET5228H 0.6Ω Dual SPDT Negative Signal Handing Analog Switch
- ET5223 0.5Ω Dual SPDT Analog Switch
- HTR6916 共阴极16x9阵列LED 驱动器
- HTR7198(S), HTR7144(S) 带自动呼吸功能的18x
- PL62010 集成升降压控制器及双向PD3.0等多种快
- RY6050-ADJ Series 500mA Adjustable High-Speed Low Power LDO
- RY6050 Series 500mA High PSRR, Low Noise, Low Power LDO
- RY6313 40V 150mA Low Power LDO
- RY6031 300mA High PSRR, Low Noise, Low Power LDO
- RY8337C 36V 3A 500KHz Synchronous Step-Down Regulator
- RY8337B 30V 3A 500KHz Synchronous Step-Down Regulator
- RY8337 38V 3.3A 500KHz Synchronous Step-Down Regulator
DC-DC降压
产品名称:PL82052 同步降压转换器
型号: PL82052
产片介绍:PL82052是一款单片同步降压调节器,具有从4 6V到33V的宽输入电压范围。采用内部斜率补偿的电流模式控制,以减少元件数量。PL82052还具有轻负载脉冲跳频模式,这允许在轻负载时减少从输入电源到系统的功率损失。转换器的开关频率可以通过外部电阻设置在80kHz到2MHz之间。
产片介绍:PL82052是一款单片同步降压调节器,具有从4 6V到33V的宽输入电压范围。采用内部斜率补偿的电流模式控制,以减少元件数量。PL82052还具有轻负载脉冲跳频模式,这允许在轻负载时减少从输入电源到系统的功率损失。转换器的开关频率可以通过外部电阻设置在80kHz到2MHz之间。
┄┄┄详细介绍┄┄┄
1、产品特征
• 输入电压范围:4.6V-33V
• 3.5A持续输出电流能力
• 集成高侧40V,80mΩ和低侧40V, 50mΩ功率场效应管
• 高达97%效率
• 软启动时间可编程,以限制设备通电时瞬时电流
• 通过外部电阻可调节频率范围80-kHz to 2-MHz (将引脚ROSC浮空,频率为160kHz, 将ROSC接地,频率为80kHz)
• 支持脉冲跳频模式以实现高效率
• 通过频率抖动来缓解电磁干扰问题
• 峰值电流模式控制
• 支持欠压、过压、过流、短路、温度保护
• 采用ESOP8封装
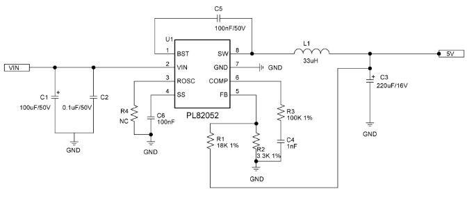
2、应用原理图

3、产品描述
PL82052是一款单片同步降压调节器,具有从4.6V到33V的宽输入电压范围。采用内部斜率补偿的电流模式控制,以减少元件数量。PL82052还具有轻负载脉冲跳频模式,这允许在轻负载时减少从输入电源到系统的功率损失。转换器的开关频率可以通过外部电阻设置在80kHz到2MHz之间。
PL82052引入频率抖动操作以减少电磁干扰。周期性电流限制与频率折叠相结合,可以在过载条件下保护集成电路。PL82052使用外部补偿,这简化了不同频率的环路设计。
4、典型应用场景
• 9V, 12V和24V分布式供电系统
• 消费类应用产品(例如电视、机顶盒、路由器、液晶显示屏以及周边设备)
• 工业及车载娱乐电源供应器
上一篇:PL82051 同步降压转换器
下一篇:PL84052 降压DC-DC转换器