产品分类/ Products
- ET7428 1Ω Dual SPDT Negative Signal Handing Analog Switch
- ET7222 High-Speed USB 2.0(480Mbps) Switch
- ET5228H 0.6Ω Dual SPDT Negative Signal Handing Analog Switch
- ET5223 0.5Ω Dual SPDT Analog Switch
- HTR6916 共阴极16x9阵列LED 驱动器
- HTR7198(S), HTR7144(S) 带自动呼吸功能的18x
- PL62010 集成升降压控制器及双向PD3.0等多种快
- RY6050-ADJ Series 500mA Adjustable High-Speed Low Power LDO
- RY6050 Series 500mA High PSRR, Low Noise, Low Power LDO
- RY6313 40V 150mA Low Power LDO
- RY6031 300mA High PSRR, Low Noise, Low Power LDO
- RY8337C 36V 3A 500KHz Synchronous Step-Down Regulator
- RY8337B 30V 3A 500KHz Synchronous Step-Down Regulator
- RY8337 38V 3.3A 500KHz Synchronous Step-Down Regulator
低噪声运算放大器
产品名称:AXOP39061 25MHz RRIO Operational Amplifiers(Single)
型号: AXOP39061
产片介绍:Excellent THD+N 100dB Excellent SNR 110dB Rail-to-rail input and output Low input offset voltage: ±0 5mV typ Unity-gain bandwidth: 25MHz Low quiescent current: 800μA typ Operational at supply voltages as low as 1 5V Easier to stabilize with higher capacitive load due to resistive open-loop output impedance
产片介绍:Excellent THD+N 100dB Excellent SNR 110dB Rail-to-rail input and output Low input offset voltage: ±0 5mV typ Unity-gain bandwidth: 25MHz Low quiescent current: 800μA typ Operational at supply voltages as low as 1 5V Easier to stabilize with higher capacitive load due to resistive open-loop output impedance
┄┄┄详细介绍┄┄┄
Description
The AXOP39061 is a single channel low voltage (1.5V to 5.5V) operational amplifiers (opamps) with rail.to-rail
input and output swing capabilities. These devices are very suitable for applications where lowvoltage operation,
a small footprint, and high capacitive load drive are required.
Features
▪ Excellent THD+N 100dB
▪ Excellent SNR 110dB
▪ Rail-to-rail input and output
▪ Low input offset voltage: +0.5mV typ
▪ Unity-gain bandwidth: 25MHz
▪ Low quiescent current: 800μA typ
▪ Operational at supply voltages as low as 1.5V
▪ Excellent SNR 110dB
▪ Rail-to-rail input and output
▪ Low input offset voltage: +0.5mV typ
▪ Unity-gain bandwidth: 25MHz
▪ Low quiescent current: 800μA typ
▪ Operational at supply voltages as low as 1.5V
▪ Easier to stabilize with higher capacitive load due to resistive open-loop output impedance
Applications
▪ Infotainment system
▪ HVAC: heating, ventilating, and air conditioning
▪ Motor control
▪ Wearable devices
▪ Sensor signal conditioning
▪ Power modules
▪ Active filters
▪ Motor control
▪ Wearable devices
▪ Sensor signal conditioning
▪ Power modules
▪ Active filters

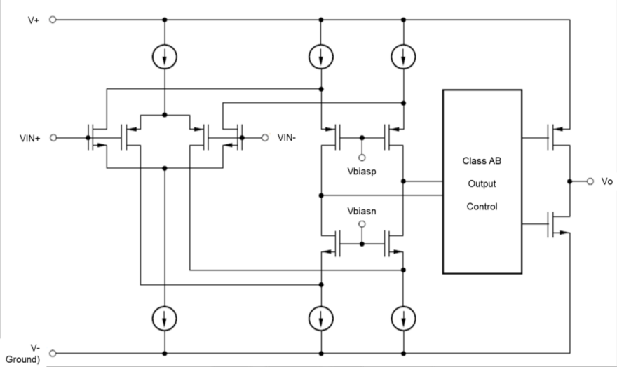
1 Block Diagram and Application Circuit
Figure 1 Block Diagram

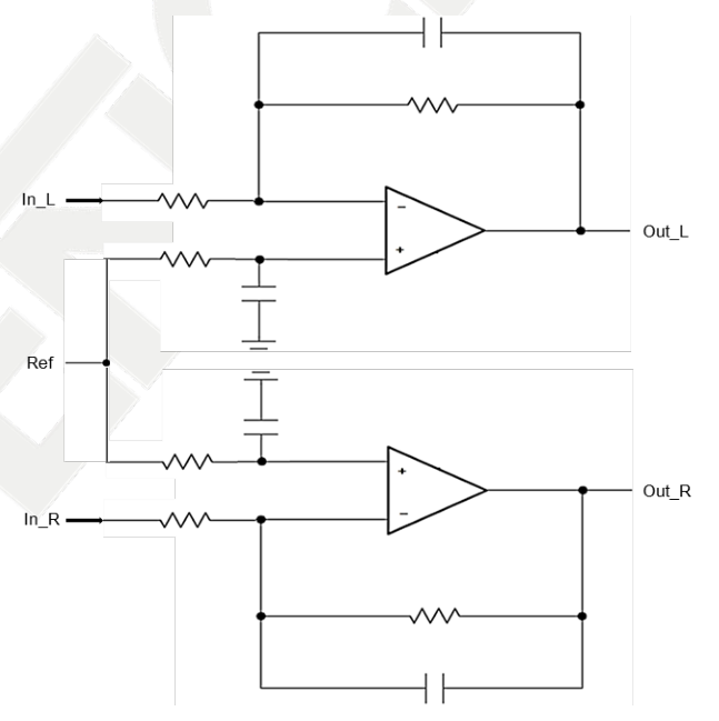
Figure 2 Typical Application Circuit (Stereo Sound Input Amplifier)

2 Pin Description
2.1 AXOP39061A/B Pinouts
2.1 AXOP39061A/B Pinouts

3 Electrical Specifications
3.1 Absolute Maximum Ratings
3.1 Absolute Maximum Ratings

3.4 Electrical Characteristics
For Vs = (V+)- (V) = 5V at Ta = 25°C, RL = 10kΩ connected to Vs/2, Vcm = Vs/2, and Vout =Vs/2
For Vs = (V+)- (V) = 5V at Ta = 25°C, RL = 10kΩ connected to Vs/2, Vcm = Vs/2, and Vout =Vs/2
(unless otherwise noted).
Table 5 Electrical Characteristics


4 Functional Description
4.1 Overview
4.1 Overview
The AXOP39061 device is a low power, rail-to-rail input and output opamp. The deviceoperates from
1.5V to 5.5V, is unity gain stable, and designed for a wide range of applications and used in virtually any
single supply application.
4.2 Rail to Rail input
The input common mode voltage range of the AXOP39061 extends 100mV beyond the supplyrails
for the full supply voltage range of 1.5V to 5.5V. This performance is achieved with acomplementary
input stage: a N-channel input differential pair in parallel with a P-channeldifferential pair, as shown
in Figure 1. The N-channel pair is active for input voltages close tothe positive rail, typically (V+)-1.4V
to 200mV above the positive supply, whereas the P.channel pair is active for inputs from 200mV below
the negative supply to approximately (V+)1.4V, There is a transition region, in which both pairs are on,
Within this transition region.PSRR, CMRR, offset voltage, offset drift, and THD can degrade compared
to device operationoutside this region.
4.3 Rail to Rail Output
Designed as a low power, low voltage operational amplifier, the AXOP39061 delivers a robustoutput drive
capability, A class AB output stage with common source Mosfets achieves full rail-.to-rail output swing
capability. For resistive loads of 10kQ, the output swings to within 10mV(typ)of either supply rail, regardless
of the applied power supply voltage. Different loadconditions change the ability of the amplifier to swing
close to the rails.
4.4 Overload Recovery
Overload recovery is defined as the time required for the opamp output to recover from asaturated state
to a linear state. The output devices of the opamp enter a saturation regionwhen the output voltage exceeds
the rated operating voltage, because of the high input voltageor the high gain. After the device enters the
saturation region, the charge carriers in the outputdevices require time to return to the linear state. After the
charge carriers return to the linealstate. the device begins to slew at the specified slew rate. The overload
recovery time for theAXOP39061 is approximately 300ns.
4.5 EMI Rejection
The AXOP3906x uses integrated electromagnetic interference (EMl) filtering to reduce theeffects of EMl from
sources such as wireless communications and densely populated boardswith a mix of analog signal chain and
digital components.
上一篇:GS8721/8722/8724 11MHZ CMOS Rail-to-Rail IO Opamps
下一篇:AXOP39062/4/S 25MHz RRlO Operational Amplifiers(Dual/Quad)