产品分类/ Products
- ET7428 1Ω Dual SPDT Negative Signal Handing Analog Switch
- ET7222 High-Speed USB 2.0(480Mbps) Switch
- ET5228H 0.6Ω Dual SPDT Negative Signal Handing Analog Switch
- ET5223 0.5Ω Dual SPDT Analog Switch
- HTR6916 共阴极16x9阵列LED 驱动器
- HTR7198(S), HTR7144(S) 带自动呼吸功能的18x
- PL62010 集成升降压控制器及双向PD3.0等多种快
- RY6050-ADJ Series 500mA Adjustable High-Speed Low Power LDO
- RY6050 Series 500mA High PSRR, Low Noise, Low Power LDO
- RY6313 40V 150mA Low Power LDO
- RY6031 300mA High PSRR, Low Noise, Low Power LDO
- RY8337C 36V 3A 500KHz Synchronous Step-Down Regulator
- RY8337B 30V 3A 500KHz Synchronous Step-Down Regulator
- RY8337 38V 3.3A 500KHz Synchronous Step-Down Regulator
低噪声运算放大器
产品名称:AXOP39062/4/S 25MHz RRlO Operational Amplifiers(Dual/Quad)
型号: AXOP39062/4/S
产片介绍:Excellent THD+N 100dB Excellent SNR 110dB Rail-to-rail input and output Low input offset voltage: +0 5mV typ Unity-gain bandwidth:25MHz Low quiescent current (per opamp): 400μA typ Operational at supply voltages as low as 1 5V Easier to stabilize with higher capacitive load due to resistive open-oop output impedance Shutdown function(AXOP39062S and AXOP39064S)
产片介绍:Excellent THD+N 100dB Excellent SNR 110dB Rail-to-rail input and output Low input offset voltage: +0 5mV typ Unity-gain bandwidth:25MHz Low quiescent current (per opamp): 400μA typ Operational at supply voltages as low as 1 5V Easier to stabilize with higher capacitive load due to resistive open-oop output impedance Shutdown function(AXOP39062S and AXOP39064S)
┄┄┄详细介绍┄┄┄
Description
The AXOP39062 (dual), and AXOP39064 (quad) are dual and quad low voltage (1.5V to 5.5V)
operational amplifiers (opamps) with rail-to-rail input and output swing capabilities. These
devices are very suitable for applications where low voltage operation, a small footprint,
and high capacitive load drive are required. AXOP39062S and AXOP39064S are with Shutdown function.
Features
▪ Excellent THD+N 100dB
▪ Excellent SNR 110dB
▪ Rail-to-rail input and output
▪ Low input offset voltage: ±0.5mV typ
▪ Unity-gain bandwidth: 25MHz
▪ Low quiescent current (per opamp): 400µA typ
▪ Operational at supply voltages as low as 1.5V
▪ Easier to stabilize with higher capacitive load due to resistive open-loop output impedance
▪ Shutdown function (AXOP39062S and AXOP39064S)
Applications
▪ Infotainment system
▪ HVAC: heating, ventilating, and air conditioning
▪ Motor control
▪ Wearable devices
▪ Sensor signal conditioning
▪ Power modules
▪ Active filters
Table 1 Device Summary

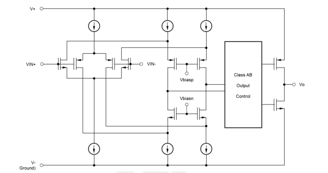
1 Block Diagram and Application Circuit
Figure 1 Block Diagram

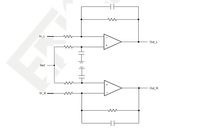
Figure 2 Typical Application Circuit (Stereo Sound Input Amplifier)

2 Pin Description
2.1 AXOP39062A/B/C/D Pinouts

2.2 AXOP39062SA/B Pinouts

2.3 AXOP39064A/B Pinouts

2.4 AXOP39064SA/B Pinouts

3 Electrical Specifications
3.1 Absolute Maximum Ratings

3.4 Electrical Characteristics
For Vs = (V+) - (V-) = 5V at Ta = 25°C, RL = 10kΩ connected to Vs/2, Vcm = Vs/2,
and Vout = Vs/2 (unless otherwise noted).


4 Functional Description
4.1 Overview
The AXOP3906x devices are a family of low power, rail-to-rail input and output opamps. These
devices operate from 1.5V to 5.5V, are unity gain stable, and are designed for a wide range of
applications and used in virtually any single supply application.
The AXOP3906x devices are a family of low power, rail-to-rail input and output opamps. These
devices operate from 1.5V to 5.5V, are unity gain stable, and are designed for a wide range of
applications and used in virtually any single supply application.
4.2 Rail to Rail Input
The input common mode voltage range of the AXOP3906x family extends 100mV beyond the
supply rails for the full supply voltage range of 1.5V to 5.5V. This performance is achieved with
a complementary input stage: a N-channel input differential pair in parallel with a P-channel
differential pair, as shown in Figure 1. The N-channel pair is active for input voltages close to
the positive rail, typically (V+)-1.4V to 200mV above the positive supply, whereas the P-channel
pair is active for inputs from 200mV below the negative supply to approximately (V+)- 1.4V.
There is a transition region, in which both pairs are on. Within this transition region, PSRR,
CMRR, offset voltage, offset drift, and THD can degrade compared to device operation outside
this region.
4.3 Rail to Rail Output
Designed as a low power, low voltage operational amplifier, the AXOP3906x series delivers a
robust output drive capability. A class AB output stage with common source Mosfets achieves
full rail-to-rail output swing capability. For resistive loads of 10kΩ, the output swings to within
10mV (typ) of either supply rail, regardless of the applied power supply voltage. Different load
conditions change the ability of the amplifier to swing close to the rails.
4.4 Overload Recovery
Overload recovery is defined as the time required for the opamp output to recover from a
saturated state to a linear state. The output devices of the opamp enter a saturation region
when the output voltage exceeds the rated operating voltage, because of the high input
voltage or the high gain. After the device enters the saturation region, the charge carriers
in the output devices require time to return to the linear state. After the charge carriers
return to the linear state, the device begins to slew at the specified slew rate. The overload
recovery time for the AXOP3906x family is approximately 300ns.
4.5 EMI Rejection
The AXOP3906x uses integrated electromagnetic interference (EMI) filtering to reduce
the effects of EMI from sources such as wireless communications and densely populated
boards with a mix of analog signal chain and digital components.
4.6 Shutdown
The AXOP3906xS has shutdown function. The amplifiers can be shut down by enabling
the respective shutdown pin.
上一篇:AXOP39061 25MHz RRIO Operational Amplifiers(Single)
下一篇:AXOP3406x 40V 25MHz RRIO Operational Amplifiers (Dual/Quad)