产品分类/ Products
- ET7428 1Ω Dual SPDT Negative Signal Handing Analog Switch
- ET7222 High-Speed USB 2.0(480Mbps) Switch
- ET5228H 0.6Ω Dual SPDT Negative Signal Handing Analog Switch
- ET5223 0.5Ω Dual SPDT Analog Switch
- HTR6916 共阴极16x9阵列LED 驱动器
- HTR7198(S), HTR7144(S) 带自动呼吸功能的18x
- PL62010 集成升降压控制器及双向PD3.0等多种快
- RY6050-ADJ Series 500mA Adjustable High-Speed Low Power LDO
- RY6050 Series 500mA High PSRR, Low Noise, Low Power LDO
- RY6313 40V 150mA Low Power LDO
- RY6031 300mA High PSRR, Low Noise, Low Power LDO
- RY8337C 36V 3A 500KHz Synchronous Step-Down Regulator
- RY8337B 30V 3A 500KHz Synchronous Step-Down Regulator
- RY8337 38V 3.3A 500KHz Synchronous Step-Down Regulator
PMIC多通道电源管理芯片
产品名称:RY1302 2 Channel 5.5V 1.5A 1.5MHz DC-DC Step down PMU
型号: RY130
产片介绍:The RY1302 is a 2-CH power management IC for applications powered by one Li-Ion battery or a DC 5V adapter It integrates dual synchronous buck regulators and can provide high efficiency output at light load and heavy load operation The internal compensation architecture simplifies the application circuit design
产片介绍:The RY1302 is a 2-CH power management IC for applications powered by one Li-Ion battery or a DC 5V adapter It integrates dual synchronous buck regulators and can provide high efficiency output at light load and heavy load operation The internal compensation architecture simplifies the application circuit design
┄┄┄详细介绍┄┄┄
General Description
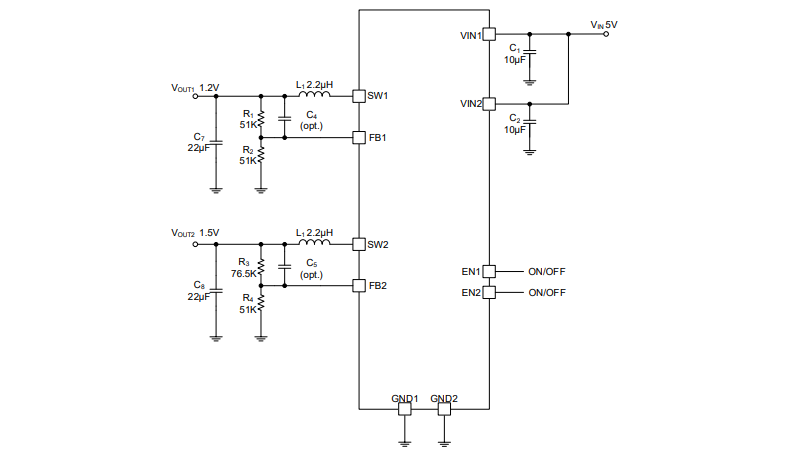
The RY1302 is a 2-CH power management IC for applications powered by one Li-Ion battery or a DC 5V adapter. It integrates dual synchronous buck regulators and can provide high efficiency output at light load and heavy load operation. The internal compensation architecture simplifies the application circuit design. Besides, the independent enable control makes the designer have the greatest flexibility to optimize timing for power sequencing purposes. The RY1302 is available in a 10 pin DFN package.
Feature
• 2.5V to 5.5V Input Voltage Range
• Two Buck Converters
• Output Voltage Range: 0.6V to Vin
• Maximum Continuous Load Current:1.5A (2CH total output power
consumption must be less than 5W)
• Fixed 1.5MHz Switching Frequency
• 100% Duty Cycle Low Dropout Operation
• <1μA Shutdown Current
• Independent Enable Control
• Internal Compensation
• Cycle-by-Cycle Current Limit
• Short Circuit Protection
• Each Channel Efficiency Up to 95%
• Auto Recovery OTP Protection
• Available in 10-pin 3mm ×3mm DFN Package
Applications
• Wi-Fi Card • GPS
• Wi-Fi Router/AP • STB
Typical Application Circuit

上一篇:第一页
下一篇:RY1541AQ20 5CH PMU with HV&LV Buck, LDO, Boost, Super Capacitor Charger