产品分类/ Products
- ET7428 1Ω Dual SPDT Negative Signal Handing Analog Switch
- ET7222 High-Speed USB 2.0(480Mbps) Switch
- ET5228H 0.6Ω Dual SPDT Negative Signal Handing Analog Switch
- ET5223 0.5Ω Dual SPDT Analog Switch
- HTR6916 共阴极16x9阵列LED 驱动器
- HTR7198(S), HTR7144(S) 带自动呼吸功能的18x
- PL62010 集成升降压控制器及双向PD3.0等多种快
- RY6050-ADJ Series 500mA Adjustable High-Speed Low Power LDO
- RY6050 Series 500mA High PSRR, Low Noise, Low Power LDO
- RY6313 40V 150mA Low Power LDO
- RY6031 300mA High PSRR, Low Noise, Low Power LDO
- RY8337C 36V 3A 500KHz Synchronous Step-Down Regulator
- RY8337B 30V 3A 500KHz Synchronous Step-Down Regulator
- RY8337 38V 3.3A 500KHz Synchronous Step-Down Regulator
PMIC多通道电源管理芯片
产品名称:RY1541AQ20 5CH PMU with HV&LV Buck, LDO, Boost, Super Capacitor Charger
型号: RY1541AQ20
产片介绍:The RY1541 is a 5-channel PMU that includes a 7 5-42V input, high efficiency synchronous HV BUCK converter, a fixed 3 3V output, high efficiency synchronous LV BUCK converter, a highly precise, low noise, positive voltage LDO regulator manufactured using CMOS processes, a low startup, high efficiency 18V BOOST converter and a supercapacitor charger
产片介绍:The RY1541 is a 5-channel PMU that includes a 7 5-42V input, high efficiency synchronous HV BUCK converter, a fixed 3 3V output, high efficiency synchronous LV BUCK converter, a highly precise, low noise, positive voltage LDO regulator manufactured using CMOS processes, a low startup, high efficiency 18V BOOST converter and a supercapacitor charger
┄┄┄详细介绍┄┄┄
General Description
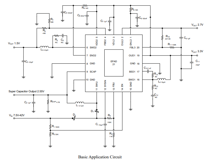
The RY1541 is a 5-channel PMU that includes a 7.5-42V input, high efficiency synchronous HV BUCK converter, a fixed 3.3V output, high efficiency synchronous LV BUCK converter, a highly precise, low noise, positive voltage LDO regulator manufactured using CMOS processes, a low startup, high efficiency 18V BOOST converter and a supercapacitor charger. The HV buck converter withstand input voltage up to 50V and deliver a 3.3V output with 0.6A continuous current. The LV buck converter deliver a 1.5V output with 0.6A continuous current and 1.5MHz switch frequency. The LDO regulator delivers a 2.7V output with 500mA maximum current. The boost converter is capable of providing up to 350mA to 12V output from a single cell supercapacitor or a battery at 2.55V. A linear supercapacitor charger is also integrated with a very high accuracy CV voltage. The output voltage of boost can be adjusted by external resistor divider.
The RY1541 requires a minimal number of readily available, external components and is available in an QFN20- 3×3 package.
Features
• 5CH: 2CH Buck, LDO, Boost, Super Capacitor Charger
• CH1 Buck: Standoff 50V, VIN 7.5-42V, VOUT=3.3V, 0.6A, 700kHz, PFM Mode for High
Efficiency in Light Load
• CH2 Buck: VIN 2.5V-5.5V or 3.3V, VOUT=0.6V-VIN, 0.6A, 1.5MHz, PFM Mode for High
Efficiency in Light Load
• CH3 LDO: VIN 2.5V-5.5V or 3.3V, VOUT=1.0V-4.5V, 500mA High Speed Low Power LDO
• CH4 Boost: VIN 0.4V-2.55V/VOUT VIN-18V, 1MHz, VFB0.8V
• CH5 Super Capacitor Charger: ±2% accuracy for Charger CV Voltage, 50mA Constant
Charge Current
• Enable Pin to auto-switch Boost and Charger
• Over Current Protection
• Over Voltage Protection
• Short Protection with Foldback-Mode
• Thermal Shutdown
• Available in QFN20-3×3 Package
• -40°C to +85°C Temperature Range
Applications
• PLC Modules • Power Meters
Typical Application Circuit


上一篇:RY1302 2 Channel 5.5V 1.5A 1.5MHz DC-DC Step down PMU
下一篇:RY1228AD10 2CH PMU with Dual Buck