产品分类/ Products
- ET7428 1Ω Dual SPDT Negative Signal Handing Analog Switch
- ET7222 High-Speed USB 2.0(480Mbps) Switch
- ET5228H 0.6Ω Dual SPDT Negative Signal Handing Analog Switch
- ET5223 0.5Ω Dual SPDT Analog Switch
- HTR6916 共阴极16x9阵列LED 驱动器
- HTR7198(S), HTR7144(S) 带自动呼吸功能的18x
- PL62010 集成升降压控制器及双向PD3.0等多种快
- RY6050-ADJ Series 500mA Adjustable High-Speed Low Power LDO
- RY6050 Series 500mA High PSRR, Low Noise, Low Power LDO
- RY6313 40V 150mA Low Power LDO
- RY6031 300mA High PSRR, Low Noise, Low Power LDO
- RY8337C 36V 3A 500KHz Synchronous Step-Down Regulator
- RY8337B 30V 3A 500KHz Synchronous Step-Down Regulator
- RY8337 38V 3.3A 500KHz Synchronous Step-Down Regulator
PMIC多通道电源管理芯片
产品名称:HTN1302 3通道,2.5~5.5V输入,2A同步降压变换器
型号: HTN1302
产片介绍:2A降压,内置150mΩ和100mΩ功率管 。输入电压范围:2 5V~5 5V 。输出电压范围:0 6V~VIN 。轻载下具有节能高效率 。支持100%占空比低压降 。30*3uA静态电流 。1 5MHz典型开关频率 。关断电流
产片介绍:2A降压,内置150mΩ和100mΩ功率管 。输入电压范围:2 5V~5 5V 。输出电压范围:0 6V~VIN 。轻载下具有节能高效率 。支持100%占空比低压降 。30*3uA静态电流 。1 5MHz典型开关频率 。关断电流
┄┄┄详细介绍┄┄┄
■ 概述
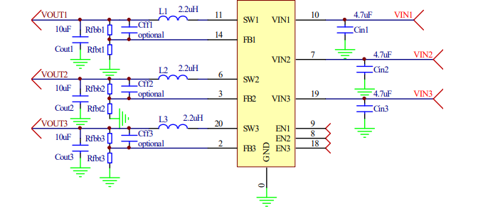
HTN1302 是一款3通道、2A同步降压转换器, 具有最少的外部元件和低关断电流。 该器件在中到重载时,工作在典型开关频率为 1.5MHz的PWM模式;在轻载时,器件工作在高 效节能模式。 输出电压可通过外部电阻调节。 HTN1302 采用QFN3*3-20L封装。
■ 特点
・ 2A降压,内置150mΩ和100mΩ功率管
・ 输入电压范围:2.5V~5.5V
・ 输出电压范围:0.6V~VIN
・ 轻载下具有节能高效率
・ 支持100%占空比低压降
・ 30*3uA静态电流
・ 1.5MHz典型开关频率
・ 关断电流<=1uA (典型值)
・ 软起动,启动延迟
・ 过流检测限制保护
・ 欠压保护、过热关断保护,不锁定可自动恢复
・ 具有使能pin
・ 无铅封装,QFN3*3-20L
・ 输入电压范围:2.5V~5.5V
・ 输出电压范围:0.6V~VIN
・ 轻载下具有节能高效率
・ 支持100%占空比低压降
・ 30*3uA静态电流
・ 1.5MHz典型开关频率
・ 关断电流<=1uA (典型值)
・ 软起动,启动延迟
・ 过流检测限制保护
・ 欠压保护、过热关断保护,不锁定可自动恢复
・ 具有使能pin
・ 无铅封装,QFN3*3-20L
■ 应用
・ 5V电源轨
・ 机顶盒
・ 消费电子
・ 机顶盒
・ 消费电子
・ 工业电子
■ 典型应用图

上一篇:RY1303 3 Channel 5.5V 2A 1.2MHz DC/DC Step down PMU
下一篇:最后一页