产品分类/ Products
- ET7428 1Ω Dual SPDT Negative Signal Handing Analog Switch
- ET7222 High-Speed USB 2.0(480Mbps) Switch
- ET5228H 0.6Ω Dual SPDT Negative Signal Handing Analog Switch
- ET5223 0.5Ω Dual SPDT Analog Switch
- HTR6916 共阴极16x9阵列LED 驱动器
- HTR7198(S), HTR7144(S) 带自动呼吸功能的18x
- PL62010 集成升降压控制器及双向PD3.0等多种快
- RY6050-ADJ Series 500mA Adjustable High-Speed Low Power LDO
- RY6050 Series 500mA High PSRR, Low Noise, Low Power LDO
- RY6313 40V 150mA Low Power LDO
- RY6031 300mA High PSRR, Low Noise, Low Power LDO
- RY8337C 36V 3A 500KHz Synchronous Step-Down Regulator
- RY8337B 30V 3A 500KHz Synchronous Step-Down Regulator
- RY8337 38V 3.3A 500KHz Synchronous Step-Down Regulator
D类功放双通道
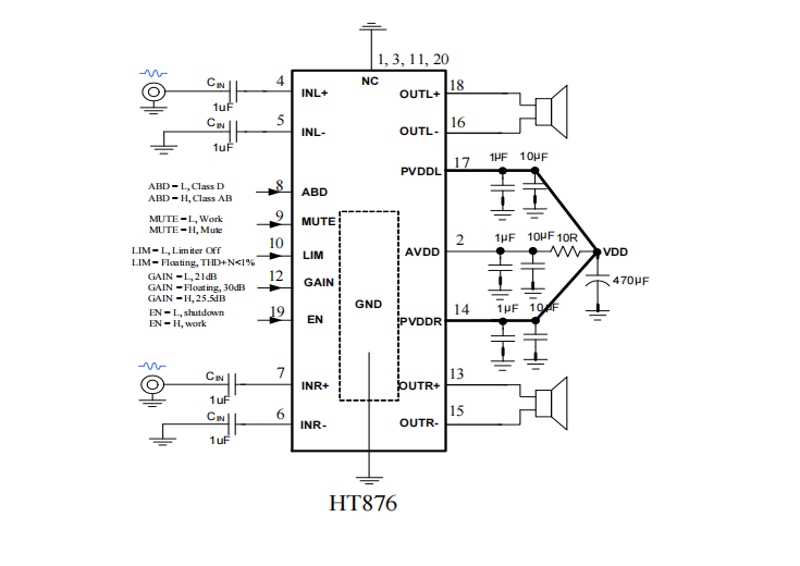
产品名称:HT876 带任意限幅的10.9Wx2高保真音频功放
型号: HT876
产片介绍:HT876是一款立体声D类和AB类音频功率放大器。在D类模式,VDD = 9 0V、THD+N=10%、4Q负载、1kHz信号条件下,能连续输出2x10 9W功率。
产片介绍:HT876是一款立体声D类和AB类音频功率放大器。在D类模式,VDD = 9 0V、THD+N=10%、4Q负载、1kHz信号条件下,能连续输出2x10 9W功率。
┄┄┄详细介绍┄┄┄
■ 概述
HT876是一款立体声D类和AB类音频功率放大器。在D类模式,VDD = 9.0V、THD+N=10%、4Ω负载、1kHz信号条件下,能连续输出2x10.9W功率。
HT876具有可任意配置的限幅(Limiter)功能。限幅功能开启后,即使输入信号很大,音乐输出也能被限制在指定的功率和THD+N之内,满足不同音质体验和保护喇叭的需求。
HT876还具有自动限温控制 (TFB》功能,在高功率输出、高环境温度、AB类模式低效率等情况下导致芯片片内温度较高时,芯片能自动降低系统增益,避免芯片进入过温关断保护模式,在保证音乐品质的前提下显著提升音乐峰值功率。
此外,HT876内部集成免滤波器调制技术,能够直接驱动扬声器,内置的关断功能使待机电流最小化,还集成了输出端过流保护、片内过温保护和电源欠压异常保护等功能。
此外,HT876内部集成免滤波器调制技术,能够直接驱动扬声器,内置的关断功能使待机电流最小化,还集成了输出端过流保护、片内过温保护和电源欠压异常保护等功能。
■ 特点
· 可任意配置的限幅功能自由选择音频限制幅度,使输出音频信号限制在固定失真水平内
· 内置自动限温控制功能
· 支持AB类与D类切换
· THD+N: 0.02%(VDD= 8.4V, RL= 4Ω, FIN= 1kHz, Po= 2x1.0W.BTL)
· 内置自动限温控制功能
· 支持AB类与D类切换
· THD+N: 0.02%(VDD= 8.4V, RL= 4Ω, FIN= 1kHz, Po= 2x1.0W.BTL)
· 输出功率(FIN= 1kHZ,THD+N = 10%)
2x10.9W (VDD=9.0V, RL=4Ω, BTL)
· VDD供电范围: 2.5V至9.8V
· 多种增益选择:21dB,25.5dB,30dB
· 免滤波器数字调制,直接驱动扬声器
· 保护功能: 过流过热/欠压异常保护功能
· 无铅无卤封装,ETSSOP20
■ 应用
·蓝牙音箱/智能音响 ·便携式音箱 ·2.1声道小音箱
·iphone/ipod/ipod docking ·扩音器 · 拉杆音箱
·平板电脑,笔记本电脑 ·便携式游戏机 ·MP4,导航仪 ·小尺寸LCD电视/监视器
■ 典型应用图

上一篇:HT317 具有AM抑制功能的 PBTL/75W BTL2X30W D类音频功放
下一篇:VA2221 2X15W D类功放可省电感 兼容TPA3110 8V-26V输入