产品分类/ Products
- ET7428 1Ω Dual SPDT Negative Signal Handing Analog Switch
- ET7222 High-Speed USB 2.0(480Mbps) Switch
- ET5228H 0.6Ω Dual SPDT Negative Signal Handing Analog Switch
- ET5223 0.5Ω Dual SPDT Analog Switch
- HTR6916 共阴极16x9阵列LED 驱动器
- HTR7198(S), HTR7144(S) 带自动呼吸功能的18x
- PL62010 集成升降压控制器及双向PD3.0等多种快
- RY6050-ADJ Series 500mA Adjustable High-Speed Low Power LDO
- RY6050 Series 500mA High PSRR, Low Noise, Low Power LDO
- RY6313 40V 150mA Low Power LDO
- RY6031 300mA High PSRR, Low Noise, Low Power LDO
- RY8337C 36V 3A 500KHz Synchronous Step-Down Regulator
- RY8337B 30V 3A 500KHz Synchronous Step-Down Regulator
- RY8337 38V 3.3A 500KHz Synchronous Step-Down Regulator
耳机功放
产品名称:HT97180(L) 125mW免输出耦合电容的立体声线路驱动器/耳机放大器
型号: HT97180
产片介绍: HT97180(L)是一款差分输入 单端输入、可直接输出驱动的耳机放大器 线路驱动器。4 2V供电时,器件可为32ohm耳机提供125mW的功率而不失真。器件可通过外部电阻调节增益(固定增益6dB版本需要提前定制)。器件在音频范围内具有卓越的THD+N表现。
产片介绍: HT97180(L)是一款差分输入 单端输入、可直接输出驱动的耳机放大器 线路驱动器。4 2V供电时,器件可为32ohm耳机提供125mW的功率而不失真。器件可通过外部电阻调节增益(固定增益6dB版本需要提前定制)。器件在音频范围内具有卓越的THD+N表现。
┄┄┄详细介绍┄┄┄
■ 概述
HT97180(L)是一款差分输入/单端输入、可直接输出驱动的耳机放大器/线路驱动器。4.2V供电时,器件可为32ohm耳机提供125mW的功率而不失真。器件可通过外部电阻调节增益(固定增益6dB版本需要提前定制)。器件在音频范围内具有卓越的THD+N表现。
器件具有较宽的电源工作范围,最低支持1.6V电源电压供电。
器件的启动时间为4.2ms,另130ms的版本需要提前定制。
器件内部集成电荷泵产生负电压,器件输出级由输入正电压和该负电压驱动,使得输出偏置在零电位,省去了大尺寸、容易引入失真的输出耦合电容。
器件使能开关时,没有咔嗒/噼噗声。
器件封装为3mm x 3mm, 16-pin QFN-PP,能在 -40°C 至+85°C 温度范围内工作
HT97180(L)是一款差分输入/单端输入、可直接输出驱动的耳机放大器/线路驱动器。4.2V供电时,器件可为32ohm耳机提供125mW的功率而不失真。器件可通过外部电阻调节增益(固定增益6dB版本需要提前定制)。器件在音频范围内具有卓越的THD+N表现。
器件具有较宽的电源工作范围,最低支持1.6V电源电压供电。
器件的启动时间为4.2ms,另130ms的版本需要提前定制。
器件内部集成电荷泵产生负电压,器件输出级由输入正电压和该负电压驱动,使得输出偏置在零电位,省去了大尺寸、容易引入失真的输出耦合电容。
器件使能开关时,没有咔嗒/噼噗声。
器件封装为3mm x 3mm, 16-pin QFN-PP,能在 -40°C 至+85°C 温度范围内工作
■ 特点
・ 输出无需隔直流电容
・ 卓越的低音效果
・ 无咔嗒/噼噗声
・ 低THD+N: 最低0.002%
・ 低噪声, VN:8μV
・ 支持单端输入和全差分输入
・ 1.65V至4.8V较宽的电源工作范围
・ 输出功率: 125mW (fIN = 1kHz, VDD=4.2V,RL=32Ω, THD+N=0.1%)
・ 无铅封装, QFN16L-PP 3mm*3mm
・ 输出无需隔直流电容
・ 卓越的低音效果
・ 无咔嗒/噼噗声
・ 低THD+N: 最低0.002%
・ 低噪声, VN:8μV
・ 支持单端输入和全差分输入
・ 1.65V至4.8V较宽的电源工作范围
・ 输出功率: 125mW (fIN = 1kHz, VDD=4.2V,RL=32Ω, THD+N=0.1%)
・ 无铅封装, QFN16L-PP 3mm*3mm
■ 应用
・ 耳机 ・ 多媒体音频接口
・ 机顶盒 ・ 蓝光/DVD播放器
・ LCD电视 ・ 音频消费电子产品
・ 耳机 ・ 多媒体音频接口
・ 机顶盒 ・ 蓝光/DVD播放器
・ LCD电视 ・ 音频消费电子产品
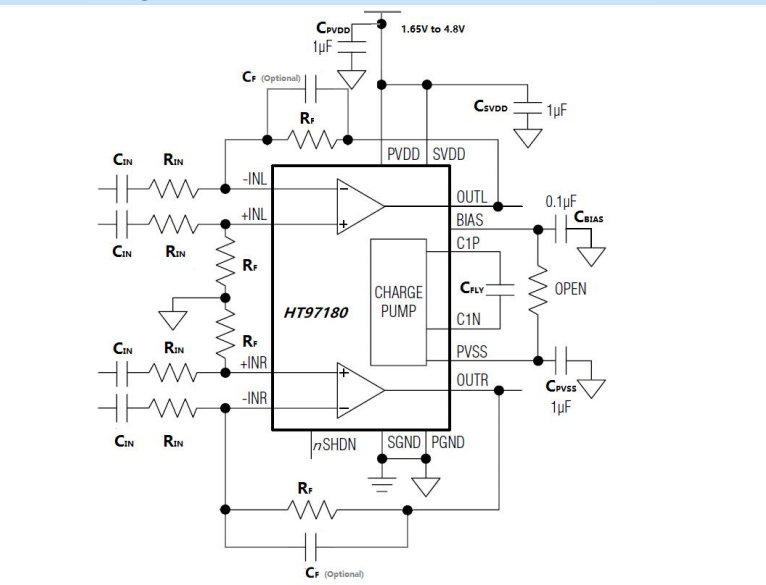
■ 典型应用图

上一篇:HT4832(33mW免输出电容立体声耳机放大器)
下一篇: HT97220(L)125mW免输出耦合电容的立体声线路驱动器/耳机放大器