产品分类/ Products
- ET7428 1Ω Dual SPDT Negative Signal Handing Analog Switch
- ET7222 High-Speed USB 2.0(480Mbps) Switch
- ET5228H 0.6Ω Dual SPDT Negative Signal Handing Analog Switch
- ET5223 0.5Ω Dual SPDT Analog Switch
- HTR6916 共阴极16x9阵列LED 驱动器
- HTR7198(S), HTR7144(S) 带自动呼吸功能的18x
- PL62010 集成升降压控制器及双向PD3.0等多种快
- RY6050-ADJ Series 500mA Adjustable High-Speed Low Power LDO
- RY6050 Series 500mA High PSRR, Low Noise, Low Power LDO
- RY6313 40V 150mA Low Power LDO
- RY6031 300mA High PSRR, Low Noise, Low Power LDO
- RY8337C 36V 3A 500KHz Synchronous Step-Down Regulator
- RY8337B 30V 3A 500KHz Synchronous Step-Down Regulator
- RY8337 38V 3.3A 500KHz Synchronous Step-Down Regulator
耳机功放
产品名称:HT4822 80mW免输出电容立体声耳机放大器
型号: HT4822
产片介绍:HT4822是一款无需输出隔直电容的立体声耳机放大器。支持差分和单端的模拟信号输入。在3 6V供电下,THD+N = 1%,32ohm负载时能提供80mW的输出。其具有低至0 007%的THD+N。 HT4822能在2 5V-6 0V电源条件下工作,具有过热保护和欠压保护等功能。关断电流低至0 01uA。
产片介绍:HT4822是一款无需输出隔直电容的立体声耳机放大器。支持差分和单端的模拟信号输入。在3 6V供电下,THD+N = 1%,32ohm负载时能提供80mW的输出。其具有低至0 007%的THD+N。 HT4822能在2 5V-6 0V电源条件下工作,具有过热保护和欠压保护等功能。关断电流低至0 01uA。
┄┄┄详细介绍┄┄┄
■ 概述
HT4822是一款无需输出隔直电容的立体声耳机放大器。
HT4822支持差分和单端的模拟信号输入。
HT4822在3.6V供电下,THD+N = 1%,32ohm负载时能提供80mW的输出。其具有低至0.007%的THD+N.
HT4822能在2.5V-6.0V电源条件下工作,具有过热保护和欠压保护等功能。
HT4822的关断电流低至0.01uA。
HT4822支持差分和单端的模拟信号输入。
HT4822在3.6V供电下,THD+N = 1%,32ohm负载时能提供80mW的输出。其具有低至0.007%的THD+N.
HT4822能在2.5V-6.0V电源条件下工作,具有过热保护和欠压保护等功能。
HT4822的关断电流低至0.01uA。
■ 特点
・无需大尺寸输出隔直电容
以0V电位为参考输出;
出色的低频表现;
・静态电流:4mA (PVDD=3.6V, Output=floating)
・关断电流:0.01uA
・单端或差分输入
内置输入电阻减少外部元器件数量
系统噪声性能优良
・THD+N仅为:0.009% (3.6V, 32ohm, 20mW)
・功率输出:80mW (PVDD=3.6V,fIN = 1kHz, RL=32Ω, THD+N=1%)
160mW (PVDD = 5V, fIN = 1kHZ,RL=32Ω,THD+N=0.1%)
・单电源供电:2.5V-6.0V
・保护功能: 过热/欠压异常保护功能
・无铅封装,QFN3×3-16
■ 应用
・蓝牙耳机 ・智能手机
・音响 ・平板/笔记本电脑
・CD/MP3 ・便携式游戏机
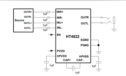
■ 典型应用图

上一篇:HT97230 3D环绕和低音增强功能 125mW免输出精合电容立体声驱动
下一篇:LN4809 双声道105mW 耳机放大器
