产品分类/ Products
- ET7428 1Ω Dual SPDT Negative Signal Handing Analog Switch
- ET7222 High-Speed USB 2.0(480Mbps) Switch
- ET5228H 0.6Ω Dual SPDT Negative Signal Handing Analog Switch
- ET5223 0.5Ω Dual SPDT Analog Switch
- HTR6916 共阴极16x9阵列LED 驱动器
- HTR7198(S), HTR7144(S) 带自动呼吸功能的18x
- PL62010 集成升降压控制器及双向PD3.0等多种快
- RY6050-ADJ Series 500mA Adjustable High-Speed Low Power LDO
- RY6050 Series 500mA High PSRR, Low Noise, Low Power LDO
- RY6313 40V 150mA Low Power LDO
- RY6031 300mA High PSRR, Low Noise, Low Power LDO
- RY8337C 36V 3A 500KHz Synchronous Step-Down Regulator
- RY8337B 30V 3A 500KHz Synchronous Step-Down Regulator
- RY8337 38V 3.3A 500KHz Synchronous Step-Down Regulator
耳机功放
产品名称:LN4809 双声道105mW 耳机放大器
型号: LN4809
产片介绍:LN4809 是一款双声道音频耳机功率放大器。每通道可提供高达105mW 的输出功率。LN4809 的应用电路简单,只需极少数外围器件;工作稳定,功耗少,增益带宽积高,并且具有内部热敏关断保护机制,方便应用。
产片介绍:LN4809 是一款双声道音频耳机功率放大器。每通道可提供高达105mW 的输出功率。LN4809 的应用电路简单,只需极少数外围器件;工作稳定,功耗少,增益带宽积高,并且具有内部热敏关断保护机制,方便应用。
┄┄┄详细介绍┄┄┄
■ 产品概述
LN4809 是一款双声道音频耳机功率放大器。每通道可提供高达 105mW 的输出功率。LN4809 的应用电路 简单,只需极少数外围器件;工作稳定,功耗少,增益带宽积高,并且具有内部热敏关断保护机制,方便应用。LN4809 采用 MSOP、SOP 封装,节约电路面积,非常适合移动电话及各种移动设备等使用低电压、低功耗应用方案上使用。
■ 产品特点
● 宽工作电压范围 2.0V—5.5V
● 高电源电压抑制比(PSRR)在 217Hz 及 1KHz 时,高达70dB
● 掉电模式漏电流小,典型值为 0.4μA
● 上电、掉电的“噼啪”声抑制能力好
● 在32Ω 负载,输出功率为70mW 时,噪声+谐波失真(THD+N)<0.1%(f=1KHz)
● 在16Ω 负载,输出功率为105mW 时,噪声及谐波失真(THD+N)<0.1%(f=1KHz)
● 无需自举电容
● 单位增益稳定
● 封装小,节约电路面积:MSOP,SOP
■ 产品特点
● 宽工作电压范围 2.0V—5.5V
● 高电源电压抑制比(PSRR)在 217Hz 及 1KHz 时,高达70dB
● 掉电模式漏电流小,典型值为 0.4μA
● 上电、掉电的“噼啪”声抑制能力好
● 在32Ω 负载,输出功率为70mW 时,噪声+谐波失真(THD+N)<0.1%(f=1KHz)
● 在16Ω 负载,输出功率为105mW 时,噪声及谐波失真(THD+N)<0.1%(f=1KHz)
● 无需自举电容
● 单位增益稳定
● 封装小,节约电路面积:MSOP,SOP
■ 用途
● 移动电话
● 移动电话
● 耳机功放
● 话筒前置放大器
● MP3 播放器
● 个人移动终端PDA
● 个人导航设备
● 便携式音频设备
● 话筒前置放大器
● MP3 播放器
● 个人移动终端PDA
● 个人导航设备
● 便携式音频设备
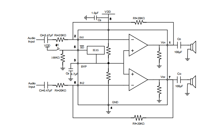
■ 典型应用电路

上一篇:HT4822 80mW免输出电容立体声耳机放大器
下一篇:HT97226 160mW免输出耦合电容的立体声耳机放大器