产品分类/ Products
- ET7428 1Ω Dual SPDT Negative Signal Handing Analog Switch
- ET7222 High-Speed USB 2.0(480Mbps) Switch
- ET5228H 0.6Ω Dual SPDT Negative Signal Handing Analog Switch
- ET5223 0.5Ω Dual SPDT Analog Switch
- HTR6916 共阴极16x9阵列LED 驱动器
- HTR7198(S), HTR7144(S) 带自动呼吸功能的18x
- PL62010 集成升降压控制器及双向PD3.0等多种快
- RY6050-ADJ Series 500mA Adjustable High-Speed Low Power LDO
- RY6050 Series 500mA High PSRR, Low Noise, Low Power LDO
- RY6313 40V 150mA Low Power LDO
- RY6031 300mA High PSRR, Low Noise, Low Power LDO
- RY8337C 36V 3A 500KHz Synchronous Step-Down Regulator
- RY8337B 30V 3A 500KHz Synchronous Step-Down Regulator
- RY8337 38V 3.3A 500KHz Synchronous Step-Down Regulator
耳机功放
┄┄┄详细介绍┄┄┄
■ 概述
HT97226是一款差分输入/单端输入、可直接输出驱动的耳机放大器。5V供电时,器件可为32ohm耳机提供180mW的功率。器件可通过外部电阻调节增益。器件在音频范围内具有卓越的THD+N表现:器件内部集成电荷泵产生负电压,器件输出级由输入正电压和该负电压驱动,使得输出偏置在零电位,省去了大尺寸、容易引入失真的输出耦合电容。
器件使能开关时,没有咔嗒/噼噗声。
器件封装为3mmx3mm,16-pin QFN-PP,能在-40℃至 +85°℃ 温度范围内工作
器件使能开关时,没有咔嗒/噼噗声。
器件封装为3mmx3mm,16-pin QFN-PP,能在-40℃至 +85°℃ 温度范围内工作
■ 特点
· 输出无需隔直流电容
· 卓越的低音效果
· 无咔嗒/噼噗声,±50uV(typical) Vos
· 低THD+N:最低0.002%
· 低噪声, V: 8.5uV
· 支持单端输入和全差分输入
· 2.5V至6V较宽的电源工作范围
· 输出功率:80mW(fIN=1kHz,VoD=3.6V,RL=32Ω,THD+N=1%)
160mW(PVDD=5V,fIN= =1kHz, RL=32Ω,THD+N=0.1%)
· 无铅封装,QFN16L 3mm*3mm
· 卓越的低音效果
· 无咔嗒/噼噗声,±50uV(typical) Vos
· 低THD+N:最低0.002%
· 低噪声, V: 8.5uV
· 支持单端输入和全差分输入
· 2.5V至6V较宽的电源工作范围
· 输出功率:80mW(fIN=1kHz,VoD=3.6V,RL=32Ω,THD+N=1%)
160mW(PVDD=5V,fIN= =1kHz, RL=32Ω,THD+N=0.1%)
· 无铅封装,QFN16L 3mm*3mm
■ 应用
· 耳机 ·机顶盒 · 多媒体音频接口
· LCD电视 ·蓝光/DVD播放器 ·音频消费电子产品
· LCD电视 ·蓝光/DVD播放器 ·音频消费电子产品
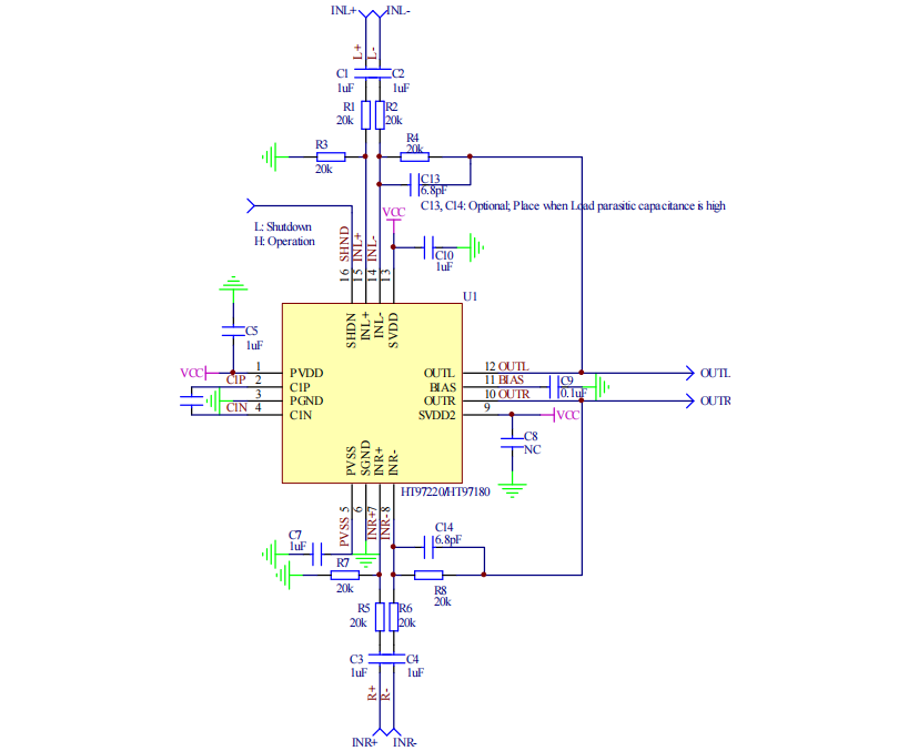
■ 典型应用图
