产品分类/ Products
- ET7428 1Ω Dual SPDT Negative Signal Handing Analog Switch
- ET7222 High-Speed USB 2.0(480Mbps) Switch
- ET5228H 0.6Ω Dual SPDT Negative Signal Handing Analog Switch
- ET5223 0.5Ω Dual SPDT Analog Switch
- HTR6916 共阴极16x9阵列LED 驱动器
- HTR7198(S), HTR7144(S) 带自动呼吸功能的18x
- PL62010 集成升降压控制器及双向PD3.0等多种快
- RY6050-ADJ Series 500mA Adjustable High-Speed Low Power LDO
- RY6050 Series 500mA High PSRR, Low Noise, Low Power LDO
- RY6313 40V 150mA Low Power LDO
- RY6031 300mA High PSRR, Low Noise, Low Power LDO
- RY8337C 36V 3A 500KHz Synchronous Step-Down Regulator
- RY8337B 30V 3A 500KHz Synchronous Step-Down Regulator
- RY8337 38V 3.3A 500KHz Synchronous Step-Down Regulator
DC-DC升压
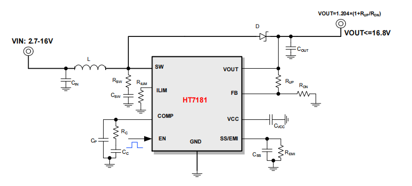
产品名称:HT7181(16.8V,14A高效异步升压转换器)
型号: HT7181
产片介绍: HT7181是一款高功率异步升压转换器,集成 20mΩ功率开关管,为便携式系统提供高效的小尺寸解决方案。 HT7181具有2 7V至16V宽输入电压范围,可为采用单节或两节锂电池,或12V铅酸电池的应用提供支持。该器件具备14A开关电流能力,并且能够提供高达16 8V的输出电压。
产片介绍: HT7181是一款高功率异步升压转换器,集成 20mΩ功率开关管,为便携式系统提供高效的小尺寸解决方案。 HT7181具有2 7V至16V宽输入电压范围,可为采用单节或两节锂电池,或12V铅酸电池的应用提供支持。该器件具备14A开关电流能力,并且能够提供高达16 8V的输出电压。
┄┄┄详细介绍┄┄┄
■ 概述
HT7181是一款高功率异步升压转换器,集成 20mΩ功率开关管,为便携式系统提供高效的小尺寸解决方案。
HT7181具有2.7V至16V宽输入电压范围,可为采用单节或两节锂电池,或12V铅酸电池的应用提供支持。该器件具备14A开关电流能力,并且能够提供高达16.8V的输出电压。
HT7181还支持可编程的软启动,以及可调节的开关峰值电流限制。 HT7181还支持两种不同的tr/tf,以适应不同的EMI和效率需求。
此外,该器件还提供有18V输出过压保护、和热关断保护。
■ 特点
・ 输入电压范围:2.7V-16V
・ 输出电压范围:最高16.8V
・ 固定开关频率:360kHz
・ 可编程峰值电流:14A
・ 高转换效率:
94%(VIN = 7.2V, VOUT=9.3V, IOUT =1.5A)
90%VIN = 7.2V, VOUT=9.3V,IOUT =7A)
93%(VIN = 7.2V, VOUT=12V, IOUT =1.54)
90%(VIN = 7.2V, VOUT=12V, IOUT =5.5A)
90%(VIN = 3.6V, VOUT=12V, IOUT =1A)
85%(VIN = 3.6V, VOUT=12V,IOUT =2.24)
・ 低关断功耗,关断电流1uA
・ 支持两种tr/tf模式,应对EMI挑战
・ 可编程软启动
・ 输出过压 (18V)、热关断等保护
・ ESOP8,DFN10L无铅封装
■ 应用
・ 无线音箱 ・ 便携式音箱
・ 移动电源 ・ 充电设备
・ USB TYPE-C 电源传输 ・ 拉杆音箱
・ 平板电脑,笔记本电脑 ・ POS机终端
・ 移动电源 ・ 充电设备
・ USB TYPE-C 电源传输 ・ 拉杆音箱
・ 平板电脑,笔记本电脑 ・ POS机终端
■ 典型应用图

上一篇:HT7180 (12.8V,10A高效升压转换器 )
下一篇:LN2293 2.5A 高效率升压 DC/DC 电压调整器
