产品分类/ Products
- ET7428 1Ω Dual SPDT Negative Signal Handing Analog Switch
- ET7222 High-Speed USB 2.0(480Mbps) Switch
- ET5228H 0.6Ω Dual SPDT Negative Signal Handing Analog Switch
- ET5223 0.5Ω Dual SPDT Analog Switch
- HTR6916 共阴极16x9阵列LED 驱动器
- HTR7198(S), HTR7144(S) 带自动呼吸功能的18x
- PL62010 集成升降压控制器及双向PD3.0等多种快
- RY6050-ADJ Series 500mA Adjustable High-Speed Low Power LDO
- RY6050 Series 500mA High PSRR, Low Noise, Low Power LDO
- RY6313 40V 150mA Low Power LDO
- RY6031 300mA High PSRR, Low Noise, Low Power LDO
- RY8337C 36V 3A 500KHz Synchronous Step-Down Regulator
- RY8337B 30V 3A 500KHz Synchronous Step-Down Regulator
- RY8337 38V 3.3A 500KHz Synchronous Step-Down Regulator
DC-DC降压
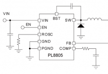
产品名称:PL8805 降压DC-DC转换器
型号: PL8805
产片介绍:PL8805是一款60V、3 5A的降压稳压器,内置高侧场效应管。该设备能够承受高达65V的负载脉冲。电流模式控制提供简单的外部补偿和灵活的元件选择。低纹波脉冲跳频模式减少了无负载供电电流。当使能引...
产品名称:PL88106 高压同步降压转换器
型号: PL88106
产片介绍:PL88106是一款55V高压同步降压转换器。它集成了一个80V 550mΩ高侧和一个80V 350mΩ低侧功率开关,以在4 5V至55V的宽工作输入电压范围内提供600mA的持续负载电流。峰值电流模式控制提供快速瞬态...
产品名称:PL88105 高压同步降压转换器
型号: PL88105
产片介绍:PL88105是一款单片55V,600mA降压开关调节器。它集成了一个80V 550mΩ高侧和一个80V 350mΩ低侧功率开关,以在4 5V至55V的宽工作输入电压范围内提供600mA的持续负载电流。峰值电流模式控制提供...
产品名称:PL88104 高压同步降压转换器
型号: PL88104
产片介绍:PL88104是一款单片55V,600mA降压开关调节器。它集成了一个80V 550mΩ高侧和一个80V 350mΩ低侧功率开关,以在4 5V至55V的宽工作输入电压范围内提供600mA的持续负载电流。峰值电流模式控制提供...
产品名称:PL88103 高压同步降压转换器
型号: PL88103
产片介绍:PL88103是一款单片55V,600mA降压开关调节器。它集成了一个80V 550mΩ高侧和一个80V 350mΩ低侧功率开关,以在4 5V至55V的宽工作输入电压范围内提供600mA的持续负载电流。峰值电流模式控制提供...
产品名称:PL88102 高压同步降压转换器
型号: PL88102
产片介绍:PL88102是一款单片55V,600mA降压开关调节器。它集成了一个80V 550mΩ高侧和一个80V 350mΩ低侧功率开关,以在4 5V至55V的宽工作输入电压范围内提供600mA的持续负载电流。峰值电流模式控制提供...
产品名称:PL88101 高压同步降压转换器
型号: PL88101
产片介绍:PL88101是一款55V高压同步降压转换器。它集成了一个80V 550mΩ高侧和一个80V 350mΩ低侧功率开关,以在4 5V至55V的宽工作输入电压范围内提供600mA的持续负载电流。峰值电流模式控制提供快速瞬态...
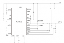
产品名称:PL59011 100V高压大电流同步降压控制器
型号: PL59011
产片介绍:PL59011是一款适用于输入电压高达100V的超宽输入范围、高性能同步降压DC-DC的PWM控制器。PL59011通过驱动一对外部整流和续流MOS-FET实现大输出电流(可达20A)、超宽出入范围(12-100V)的降压DC-DC应用。
产品名称:LYF5805 100V降压DC-DC
型号: LYF5805
产片介绍:LYF5805是一款100V高压大电流同步降压控制器,专为输入电压高达100V的高性能同步降压DC DC应用而设计。LYF5805驱动一对外部NMOSFET。开关频率可在50kHz-500kHz范围内编程,从而可以灵活地调整效率...
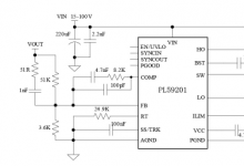
产品名称:PL59201 100V同步降压控制器
型号: PL59201
产片介绍:PL59201是一款100V同步降压控制器,旨在从高输入电压源或受高电压瞬变影响的输入轨进行调节,从而最大限度地减少对外部浪涌抑制组件的需求。PL59201在低至6V的输入电压骤降期间仍能继续工作,如果...
产品名称:PL89032 100V降压DC-DC
型号: PL89032
产片介绍:PL89032是一款高压降压转换器,专为高性能同步降压DC DC应用而设计,输入电压可高达60V。它集成了高效率同步降压开关稳压器,其中包括120V、70mΩ的高侧和120V、70mΩ的低侧场效应管,以在12V 到...
产品名称:LYF89023 100V/3A异步降压DC/DC转换器
型号: LYF89023
产片介绍:LYF89023异步降压转换器设计用于在宽范围输入电压内调节, 最小化对外部浪涌抑制组件的需求 100纳秒的最小可控时间促进了转换比,LYF89023在输入电压降低至5V时仍然可以运行,如果需要,几乎可...